Unitat 8. Instal·lacions automatitzades mitjançant autòmats programables
Resultats d'aprenentatge
En acabar la unitat formativa, heu de ser capaços del següent:
Elaborar el quadern de càrregues d'un automatisme a partir de les especificacions funcionals sol·licitades.
Seleccionar la solució més adient, mitjançant un sistema programable o no programable, per a cada aplicació que s'ha d'automatitzar, a partir de les seves característiques.
Elaborar diagrames de seqüències de controls automàtics programables amb metodologia Grafcet o diagrames de flux.
Codificar programes de control en algun llenguatge (contactes, llista d'instruccions i altres), a partir de les especificacions de projecte i diagrames de seqüències.
Posar a punt el conjunt equip-programa dins del sistema en què hagi de funcionar, mitjançant proves funcionals especificades en la documentació de projecte.
Verificar el correcte funcionament del quadre de comandament connectat al sistema controlat, mitjançant proves funcionals especificades en documentació de projecte.
Identificar els efectes de disfuncions i avaries en instal·lacions automàtiques.
Relacionar cada part de les instal·lacions automàtiques amb les funcions que duen a terme i els efectes observables en cas de mal funcionament.
Material didàctic
Resum
Instal·lacions automatitzades
En totes les instal·lacions automatitzades les accions que executen els diferents mecanismes per fabricar o manipular un producte les duen a terme els actuadors, que bàsicament són motors elèctrics o cilindres controlats per autòmats programables.
Per controlar els actuadors des d'un autòmat programable, el primer que s'ha de fer és connectar al PLC tots els elements que intervenen en el procés, i s'hauran de connectar bé com a entrades o com a sortides; els més freqüents en petites instal·lacions són:
Entrades: polsadors, selectors, detectors, contactes auxiliars de tèrmics i disjuntors, etc.
Sortides: contactors, electrovàlvules, pilots, sirenes, etc.
Quan hi ha un contacte normalment tancat (NC) connectat a l'entrada d'un PLC, heu de tenir en compte que estant sense activar, arriba senyal elèctric al PLC i, per tant, l'entrada corresponent té valor lògic 1 en repòs.
Enclavament elèctric d'actuadors
Per evitar possibles curtcircuits, quan dos contactors no poden funcionar a la vegada, s'utilitzen, a més dels enclavaments mecànics, els enclavaments elèctrics, que consisteixen a posar un contacte negat d'un contactor en sèrie amb la bobina de l'altre contactor amb el qual es vol fer l'enclavament.
En la figura 1 teniu representada la connexió d'entrades i sortides a un autòmat programable i l'enclavament elèctric entre actuadors.
Figura 1. Connexió d'entrades i sortides a un autòmat programable
Inversió de gir d'un motor III passant per zero
Per invertir el gir d'un motor passant per zero heu de fer el circuit de manera que, quan el motor giri en un sentit, no es pugui canviar el sentit de gir de manera automàtica i sigui obligatori parar el motor abans.
Inversió de gir d'un motor III sense passar per zero
Per invertir el gir d'un motor sense passar per zero heu de fer el circuit de manera que, quan el motor està girant en un sentit, es pugui canviar el sentit de gir de manera automàtica sense necessitat d'accionar el polsador d'aturada.
Arrencada d'un motor III en estrella-triangle
En un circuit per a l'arrencada d'un motor en estrella-triangle heu de tenir en compte que no poden estar mai en marxa a la vegada els contactors d'estrella i de triangle, i per això a més de programar en l'autòmat programable l'enclavament elèctric, és necessari que les bobines dels contactors connectades al PLC també estiguin enclavades elèctricament i mecànicament.
Arrencada d'un motor III mitjançant resistències rotòriques
En una arrencada d'un motor III per resistències rotòriques es pretén reduir el valor de la intensitat de corrent en el moment de l'arrencada del motor, que acostuma a tenir uns pics que poden ser de fins a set vegades la intensitat nominal, i per això és molt important calcular els temps dels temporitzadors que desconnecten progressivament les resistències del rotor fins a deixar-lo en curtcircuit.
Arrencada d'un motor Dahlander
El motor Dahlander té dos bobinatges que, segons com es connectin, fan que el motor funcioni a velocitats diferents. En el disseny del circuit és molt important preveure que mai no es pugui posar la velocitat alta si abans el motor no ha arrencat amb la baixa.
El Grafcet
El Grafcet és un diagrama funcional que permet descriure els comportaments de l'automatisme en relació amb les informacions que rep, defineix un funcionament rigorós, clar i entenedor, i evita incoherències, bloquejos o conflictes en el funcionament.
Representació d'un Grafcet
En la figura 2 teniu els elements amb què es representen els Grafcet.
Figura 2. Elements d'un Grafcet
Nivells del Grafcet
En funció del tipus de descripció que feu en el Grafcet, s'estableixen tres nivells d'especificació:
Grafcet de nivell 1. Descripció funcional: es descriuen els moviments que fa la instal·lació.
Grafcet de nivell 2. Descripció tecnològica: es representen els símbols dels components.
Grafcet de nivell 3. Descripció operativa: es representen les entrades i sortides del PLC.
Elements del Grafcet
Els elements que configuren un Grafcet són:
Etapes: defineixen la seqüència de funcionament de la instal·lació, es representen per un quadrat amb un nombre en la part superior per identificar-les, una línia a la part superior, que correspon a l'entrada, i una altra a la part inferior, que correspon a la sortida.
Transicions: indiquen la possibilitat d'evolució entre etapes, i es representen mitjançant una línia perpendicular a la línia d'unió entre les dues etapes.
Receptivitat: correspon a una expressió algebraica i sempre està associada a una transició, es representa a la dreta de la transició i és la condició que s'ha de complir per franquejar la transició i que el Grafcet evolucioni i passi d'una etapa a una altra.
Línies d'unió: uneixen les etapes amb les transicions i les transicions amb les etapes, i indiquen el camí de les evolucions; es dibuixen habitualment en sentit vertical o horitzontal i aquesta evolució és sempre en sentit descendent, i en cas que no sigui així, s'ha d'especificar el sentit amb una fletxa.
Accions: són els moviments que fa la màquina mitjançant els actuadors en cada etapa.
Evolució d'un Grafcet
Un Grafcet evoluciona quan s'executa la seqüència de funcionament etapa a etapa; es defineixen tres regles d'evolució:
1. Inicialització: en la inicialització del sistema s'han d'activar totes les etapes inicials, i només les inicials.
2. Evolució de les transicions: una transició evoluciona, és franquejada, quan les etapes anteriors estan actives i les seves receptivitats associades són certes.
3. Evolució de les etapes actives: en franquejar una transició s'han d'activar totes les etapes immediatament posteriors i desactivar simultàniament totes les immediatament anteriors.
Estructures bàsiques del Grafcet
Es pot descriure la majoria de processos seqüencials mitjançant la combinació de les tres estructures bàsiques d'un Grafcet: seqüència única, selecció de seqüència i seqüències simultànies.
Seqüència única: una seqüència única està formada per una successió d'etapes que són activades una a continuació de l'altra, amb la característica que cada etapa té en la sortida una única transició i cada transició és validada per a una única etapa; en la figura 3 podeu veure un exemple d'un Grafcet de seqüència única.
Figura 3. Estructura de seqüència única
Selecció de seqüència: una selecció de seqüència es presenta quan en la sortida d'una etapa la línia d'unió es bifurca i hi ha diverses transicions; per tant, la seqüència pot evolucionar en distintes etapes. Les receptivitats d'aquestes transicions han de ser exclusives, és a dir, no poden ser certes les dues a la vegada, i el Grafcet ha d'evolucionar solament en un dels diversos camins possibles; en la figura 4 podeu veure un exemple d'un Grafcet amb selecció de seqüència.
Figura 4. Estructura de selecció de seqüència
Seqüències simultànies: una estructura de seqüències simultànies és la que s'esdevé quan es franqueja una transició i s'activen diverses etapes simultàniament, amb la característica que a partir d'aquest moment aquestes etapes inicien unes seqüències independents: quan una finalitza la seva tasca espera que ho faci l'altra i així, quan les darreres etapes de cada seqüència estan actives i sigui certa la receptivitat associada a la transició, voldrà dir que la transició està franquejada i el Grafcet evolucionarà a l'etapa següent. En la figura 5 podeu veure un exemple d'un Grafcet amb seqüències simultànies.
Figura 5. Estructura de seqüències simultànies
Implementació d'estructures bàsiques del Grafcet
Per implementar un Grafcet mitjançant un PLC, heu de seguir el procés següent:
1. Dissenyar l'esquema de connexions de tots els actuadors i sensors amb el PLC, i així tindrem la llista de les entrades i sortides del PLC.
2. Associar a cada etapa un registre intern, que en l'autòmat S7-200 de Siemens seran les marques identificades amb la lletra M, que permeten saber si l'etapa està activada o no, de manera que la marca tindrà el valor 1 si l'etapa està activada i 0 si està desactivada.
3. Confeccionar la taula de símbols per identificar tots els elements que utilitzareu en la confecció del programa: entrades, sortides, marques, temporitzadors, comptadors, etc.
4. Introduir el programa per activar l'etapa inicial del Grafcet en posar en marxa el sistema de control.
5. Introduir el programa corresponent als esquemes elèctrics de les activacions de les etapes i les accions.
Inicialització del Grafcet
La regla 1 d'evolució del Grafcet defineix que en la inicialització del sistema s'han d'activar totes les etapes inicials, i només les inicials. En la figura 6 teniu l'esquema que activa l'etapa 0 i desactiva totes les altres. En aquest esquema d'exemple, l'etapa 0 és l'etapa inicial i el Grafcet està format per un total de deu etapes, i amb l'autòmat S7-200 de Siemens l'ordre es dóna mitjançant la marca especial SM0.1.
Figura 6. Esquema d'inicialització del Grafcet
Manteniment de les instal·lacions automatitzades
Per aconseguir una producció de qualitat és necessari aplicar tècniques de manteniment, amb un conjunt de mesures, normes i actuacions amb l'objectiu fonamental d'aconseguir que les instal·lacions i la maquinària estiguin durant el màxim temps possible en servei i amb la màxima disponibilitat. Per complir aquest objectiu és necessari dur a terme unes accions preventives, vigilar el procés de manera permanent i fer una sèrie de reparacions i millores.
Tipus de manteniment de les instal·lacions automatitzades
En funció de les accions que s'han de dur a terme, les tasques de manteniment es poden dividir en tres grans grups:
1. Manteniment preventiu: tracta d'evitar les parades esporàdiques i inoportunes en els processos de producció, i consisteix a revisar els equips periòdicament.
2. Manteniment predictiu: consisteix a portar a terme el control d'una sèrie de paràmetres, amb la màquina parada o en marxa, que són indicadors de l'estat del seu funcionament.
3. Manteniment correctiu: comprèn les activitats que tenen com a finalitat corregir les avaries que apareixen de manera imprevista, i que no han estat programades amb anterioritat.
Avaries en els autòmats programables
En una instal·lació controlada per un autòmat programable, només el 5% de les avaries són degudes al PLC mateix, i aquestes es poden produir per causes:
Externes, degudes generalment a l'ambient físic, a la pol·lució química o a les pertorbacions elèctriques.
Internes, degudes al mal funcionament de les targetes del PLC.
Protecció PLC contra pertorbacions elèctriques
En la figura 7 podeu veure els circuits que s'utilitzen per protegir els PLC contra sobreintensitats produïdes per la desconnexió de càrregues inductives.
Programes per detectar avaries en el funcionament d'una instal·lació d'automatisme
A part dels programes que es fan per posar en marxa una instal·lació, es poden fer ampliacions per detectar algunes anomalies en el funcionament del seus components, que ajuden a les tasques de manteniment; les més freqüents són:
Actuador que pot fer dos moviments: quan un actuador pot fer dos moviments, per exemple un cilindre que avança i després retrocedeix, es poden tenir en compte els dos detectors que indiquen les posicions finals del recorregut del cilindre i que, lògicament, mai no poden estar accionats a la vegada.
Actuador que inicia un moviment: quan un actuador inicia un moviment, el detector de la posició inicial ha de desactivar-se en un temps petit, el que trigui l'actuador a avançar la distància de detecció.
Element que té diversos punts d'aturada: quan un element té diversos punts d'aturada variables, es pot controlar el pas en ordre per tots els detectors, a part del que ha de donar l'ordre d'aturada.
Confirmació de senyal: es poden utilitzar finals de cursa de doble contacte per assegurar el senyal; la connexió d'aquests es pot dur a terme de diferents maneres:
Dos contactes normalment oberts en sèrie connectats a una entrada de l'autòmat programable.
Dos contactes normalment oberts connectats a dues entrades de targetes diferents de l'autòmat programable.
Un contacte NO i un altre NC connectats a entrades diferents de l'autòmat programable.
Utilització d'un contacte del preactuador: es pot utilitzar un contacte del preactuador connectat a una entrada del PLC, per confirmar l'activació del preactuador.
Predeterminació del temps d'execució: en alguns moviments es pot fixar un temps màxim o mínim en què la maniobra ha de finalitzar.
Pèrdua de tensió: si hi ha una pèrdua de tensió en un actuador, s'ha de garantir que queda en una posició estable i segura. Per exemple, els frens d'un motor d'un ascensor han de quedar accionats en cas que falli el corrent elèctric.
Pèrdua de pressió d'aire: una pinça pneumàtica que subjecta un producte ha de quedar tancada en cas de pèrdua de pressió d'aire, perquè aquest no caigui.
Dispositius d'aturada: els dispositius d'aturada han d'actuar interrompent el circuit, i per això es farà sempre mitjançant contactes tancats (NC).
Dispositius d'emergència: els dispositius d'emergència han de tallar directament l'alimentació dels preactuadors que convinguin, a més d'enviar senyal elèctric al PLC.
Grafcet per al tractament d'avaries
Quan en una instal·lació es vol fer algun programa per al tractament de les avaries, es pot fer modificant o ampliant el Grafcet del programa de l'automatisme, o afegint un Grafcet exclusiu, i dependrà de la complexitat del Grafcet normal de funcionament i del grau d'aprofundiment en el tractament de les avaries.
Modificació o ampliació del Grafcet per a la detecció d'avaries
Les modificacions o ampliacions més freqüents en els Grafcet són per al següent:
Detectar anomalies en l'evolució de la seqüència de funcionament produïdes pel següent:
Avaries en els sensors.
Avaries en els actuadors.
Aturar la màquina en un estat determinat que permeti deixar-la en una posició estable i segura.
Guia GEMMA
La guia GEMMA (Guide d'Etude des Modes de Marches et d'Arrêts, 'guia d'estudi dels modes de marxes i aturades') és una guia gràfica que permet presentar d'una manera senzilla i entenedora els diferents modes de marxa i aturada d'un procés de producció, i també les formes i condicions per passar d'un mode a un altre, i ha estat dissenyada per ADEPA (Agence Nationale pour le Développement de la Production Apliquée à l'Industrie, 'agència nacional francesa per al desenvolupament de la producció aplicada a la indústria').
La guia GEMMA representa totes les situacions en què es pot trobar una instal·lació, en rectangles que corresponen a cada estat diferent, en total disset, i que estan interceptats per un altre rectangle que correspon al grup que defineix el mode de funcionament d'un automatisme, que pot ser:
- Grup F. Procés de funcionament.
- Grup A. Procediments d'aturada.
- Grup D. Procés en defecte.
En la figura 8 teniu representada la guia GEMMA amb el disset estats i les línies d'unió entre aquests proposades per ADEPA, però s'ha de tenir en compte que és una guia, una orientació, i que cal adaptar-la a cada instal·lació.
Implementació de la guia GEMMA
El programa corresponent a la implementació de la guia GEMMA es fa sempre en el bloc de programa que executi sempre la CPU; en el cas de l'autòmat programable S7-200 de SIEMENS serà la subrutina principal, també anomenada OB1, i ha de tenir l'estructura següent:
Dues branques elèctriques per inicialitzar els Grafcet i la guia GEMMA.
A continuació, el circuit corresponent a les línies d'unió entre dos estats que tinguin com a destinació el mateix estat.
En la branca següent, la crida a la subrutina corresponent a l'estat destinació.
Repetició d'aquesta estructura corresponent a línies d'unió i crida de subrutines per a tots els estats representats a la guia GEMMA.
La configuració dels circuits elèctrics és:
Línies d'unió: contacte corresponent a la marca de l'estat d'origen en sèrie amb els contactes corresponents als elements de la transició que fan set de la marca associada a l'estat destinació i a la vegada fan reset de la marca associada a l'estat origen.
Crida a les subrutines: contacte de la marca associada a l'estat connectat a la subrutina associada al mateix estat.
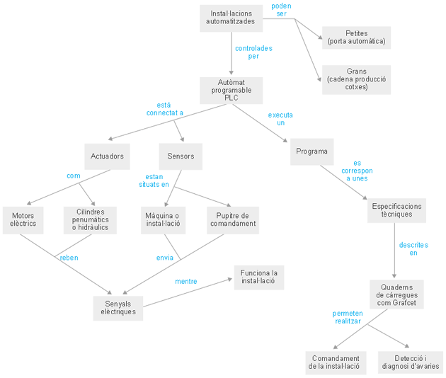
Mapa conceptual
Més informació
Bibliografia bàsica
Boix, O.; Sudrià, A.; Bergas, J. (1993). Automatització industrial amb grafcet. Barcelona: Edicions UPC.
Llibre que utilitza un llenguatge molt planer; encara que el contingut és tècnic, es poden seguir les explicacions sense necessitat de tenir molts coneixements del tema. Desenvolupa d'una manera molt entenedora com es pot representar la seqüència de funcionament de qualsevol instal·lació automatitzada mitjançant un dels sistemes gràfics, el Grafcet.
Comença fent una petita introducció al Grafcet, després analitza els elements de representació i les diferents estructures que es poden representar amb el Grafcet, incloent-hi els diferents modes de funcionament d'una instal·lació mitjançant la guia GEMMA.
Domingo, J.; Gàmiz, J.; Grau, A.; Martínez, H. (2003). Diseño y aplicaciones con autómatas programables. Barcelona: Editorial UOC.
És un llibre molt adequat per ampliar coneixements de tots els aspectes tractats en aquesta unitat.
Tracta els temes de manera molt entenedora repartits en sis capítols: "Tècniques de disseny", "Elements de programació", "Programadores per a PLC", "Sistemes operatius i SCADA", "Projectes amb PLC" i "Aplicacions".
Bibliografia complementària
Balcells, J.; Romeral J. L. (1997). Autòmats programables. Barcelona: Marcombo.
És un llibre molt adequat per ampliar coneixements de tots els aspectes tractats en aquesta unitat.
Tracta molts temes i amb diferents nivells de complexitat; sempre hi trobareu informació desenvolupada amb gràfics o dibuixos sobre la majoria de temes que us puguin interessar relacionats amb la unitat. El llibre està dividit en quatre parts: "Automatització: conceptes generals", "L'autòmat programable", "Xarxes d'autòmats" i "L'autòmat i els seu entorn".
Adreces d'interès
http://support.automation.siemens.com
És la pàgina inicial de Siemens automatització. Heu de clicar en la pestanya "Product Support" per seleccionar la documentació tècnica i des d'aquí s'hi pot navegar i aconseguir de manera gratuïta molta informació tècnica i didàctica dels equips i cursos de Siemens.
http://iespalauausit.com/edcai/
Pàgina del grup de treball Edcai, format per professors dels instituts La Garrotxa d'Olot, Palau Aussit de Ripollet i Comte de Rius de Tarragona, que amb el patrocini del Departament d'Educació i l'empresa Siemens han elaborat documentació didàctica de diferents continguts relacionats amb l'automatització i que es us podeu baixar lliurement.




