Seguretat i manteniment en les instal·lacions elèctriques interiors en locals, oficines i indústries
Resultats d'aprenentatge
En finalitzar aquesta unitat l'alumne/a:
- Demostra cconeixement suficient de la reglamentació aplicable a les instal•lacions elèctriques en locals de pública concurrència.
- Demostra coneixement suficient de la reglamentació aplicable a les instal•lacions elèctriques en locals industrials.
- Demostra coneixement suficient de la reglamentació aplicable al manteniment d’instal•lacions elèctriques interiors.
- Demostra coneixement suficient de la reglamentació aplicable a la verificació de la posada en servei d’instal•lacions en locals, oficines i indústries.
- Valora l'ordre i la netedat d'instal•lacions i equips com a primer factor de prevenció de riscos.
Material didàctic
Resum
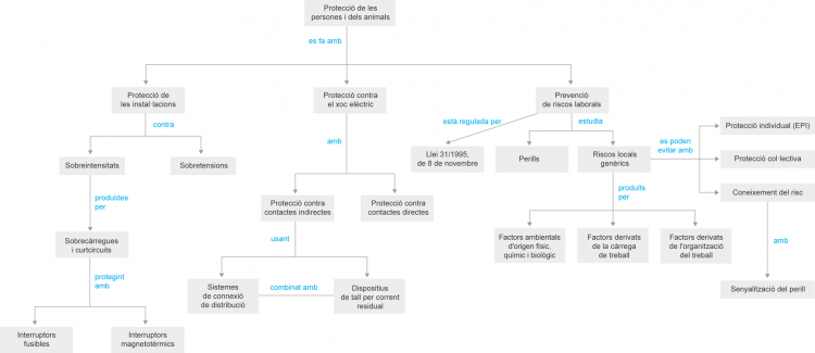
És important conèixer els conceptes bàsics i familiaritzar-se amb el tecnicisme relacionat amb la prevenció de riscos laborals.
La salut laboral és l'absència de danys o malaltia i també la salut psicològica i mental.
El perill és la capacitat o propietat d'alguna cosa per ocasionar un dany.
El risc laboral és la possibilitat que un treballador pateixi un dany derivat de l'activitat laboral que duu a terme.
Els danys derivats del treball són malalties, patologies o lesions que s'adquireixen amb motiu del treball.
Un incident o accident blanc és l'esdeveniment o fet no volgut, en què no es produeixen lesions en el treballador.
Les tècniques de prevenció són les mesures adreçades a minimitzar, reduir o eliminar els riscos que hi ha en tots els llocs de treball.
L’equip de treball és qualsevol màquina, aparell, instrument o instal·lació que s'utilitza en la feina.
El nucli bàsic de la normativa de prevenció de riscos laborals està basat en la Llei 31/1995, de 8 de novembre, que consta de set capítols.
Els factors de risc són tres:
- Factors ambientals d'origen físic, químic i biològic.
- Factors derivats de la càrrega de treball.
- Factors derivats de l'organització del treball.
És important conèixer els drets i els deures del treballador pel que fa a la protecció davant els riscos laborals.
Hi ha uns riscos genèrics per a tots els treballadors del sector industrial o de la construcció que s’han de saber i, també, les mesures preventives corresponents. El treballador ha de reconèixer la simbologia associada al risc i a la prevenció per saber en tot moment el risc que hi ha i la mesura preventiva que s’ha de prendre.
Per protegir un treballador d’un perill es pot fer de dues maneres, amb protecció individual (EPI) o amb protecció col·lectiva per a totes les persones que accedeixen a la zona de perill.
Les cinc regles d’or són accions que ha de realitzar un instal·lador autoritzat abans de començar a fer una reparació elèctrica sense tensió.
Els receptors elèctrics es classifiquen en funció de la protecció elèctrica que tenen en quatre classes, començant des de la classe 0 fins a la classe 3.
La codificació dels receptors amb IP és un sistema de codificació per indicar els graus de protecció proporcionats per l’embolcall contra l'accés a les parts perilloses.
El grau de protecció contra impactes IK és un sistema de codificació per indicar el grau de protecció proporcionat per l’envoltant contra els impactes mecànics nocius.
Un xoc elèctric es pot produir principalment de dues maneres:
- Amb un contacte directe: contacte de persones o animals amb parts actives dels materials i equips.
- Amb un contacte indirecte: contacte de persones o animals domèstics amb parts que s’han posat sota tensió com a resultat d’una fallada d’aïllament.
La protecció de les instal·lacions es fa reduint el risc d’incendi i evitant que el conductor s’escalfi molt pel pas del corrent i que aquest s’incendiï.
Les sobreintensitats en un conductor es poden produir per sobrecàrrega o curtcircuit.
Els elements de protecció contra sobreintensitats poden ser de dos tipus: fusibles i interruptors fusibles o interruptors magnetotèrmics.
Un fusible està format pel cos del fusible, el material de rebliment que omple el fusible per dins, els contactes del cartutx fusible, l’element de fusió i l’indicador de fusió o percussor.
L’interruptor magnetotèrmic és un dispositiu de tall que té la capacitat de detectar una sobrecàrrega o un curtcircuit i poder tallar la continuïtat del circuit en un temps extremament curt.
Els interruptors magnetotèrmics es classifiquen principalment per la corba característica. Cada interruptor magnetotèrmic té una corba diferent, destinada a protegir un tipus de receptor o instal·lació concreta.
Els interruptors magnetotèrmics es classifiquen principalment per la corba característica. Les corbes característiques de desconnexió són: B, C, D, Z, MA i ICP.
Les proteccions contra sobretensions són necessàries per protegir una instal·lació contra una pujada de tensió important.
Els locals de concurrència pública estan classificats en l'REBT, ITC-BT-28. No tots els locals de concurrència pública tenen el mateix tractament a l'hora de fer les instal·lacions de seguretat.
Depenent de la capacitat de persones, un local pot ser de concurrència pública o no. El càlcul de capacitat d’un local s’ha de fer amb la fórmula del reglament electrotècnic per a baixa tensió i també amb les taules del Codi tècnic de l’edificació, i s'ha de fer servir el que obtingui un valor més gran.
Els tipus de subministrament elèctric en cas de fallada del subministrament normal són els següents: subministrament de socors, reserva i duplicat.
L’enllumenat d’emergència pot ser un enllumenat de reemplaçament o un enllumenat de seguretat. Aquest últim pot ser de quatre tipus: d’evacuació, ambient o antipànic, de zones d’alt risc i d’abalisament.
Més informació
Bibliografia bàsica
Reglament electrotècnic per a baixa tensió (2005). Barcelona: Marcombo.
Reglament electrotècnic per a baixa tensió amb les guies tècniques incloses i normativa a Catalunya que servirà de consulta bàsica.
Bibliografia complementària
Normas UNE del Reglamento electrotécnico para baja tensión (CD-ROM) (2009). Madrid: AENOR.
Normes UNE relacionades amb el reglament de baixa tensió.
Adreces d'interès
http://www.ffii.es/puntoinfomcyt/rebt_guia.asp
Guies tècniques de l'REBT. Ministeri d'Indústria, Turisme i Comerç.
http://www.hager.es/distribucion-de-la-energia/3.htm
Fabricant d'elements de protecció.
Fabricant d'elements de protecció.
Fabricant de canalitzacions d'enllaç i d'interior.
Adreça d'un professor de sistemes electrotècnics que ofereix els seus materials. En aquest lloc web podeu trobar esquemes i mapes conceptuals sobre seguretat elèctrica. També hi ha unes animacions sobre el funcionament dels elements de protecció, els diferencials i l'interruptor magnetotèrmic. S'organitza per temes. Us recomanem visitar els temes de seguretat i de proteccions, que us ajudaran a entendre una mica més la unitat didàctica.

