Informàtica bàsica aplicada al càlcul i a la representació gràfica d'instal·lacions elèctriques
Resultats d'aprenentatge
En finalitzar aquesta unitat l'alumne/a:
1. Calcula i representa gràficament instal·lacions elèctriques utilitzant eines informàtiques:
- Utilitza programari comercialitzat per al dibuix de plànols i esquemes elèctrics amb la simbologia normalitzada.
- Utilitza fulls de càlcul per dimensionar instal·lacions elèctriques.
- Utilitza fulls de càlcul per valorar i facturar instal·lacions elèctriques.
- Utilitza processador de textos per elaborar la documentació tècnica.
- Utilitza recursos informàtics per emplenar impresos normalitzats de les instal·lacions elèctriques de baixa tensió.
- Imprimeix i emmagatzema el treball desenvolupat.
Mapa conceptual

Material didàctic
Resum
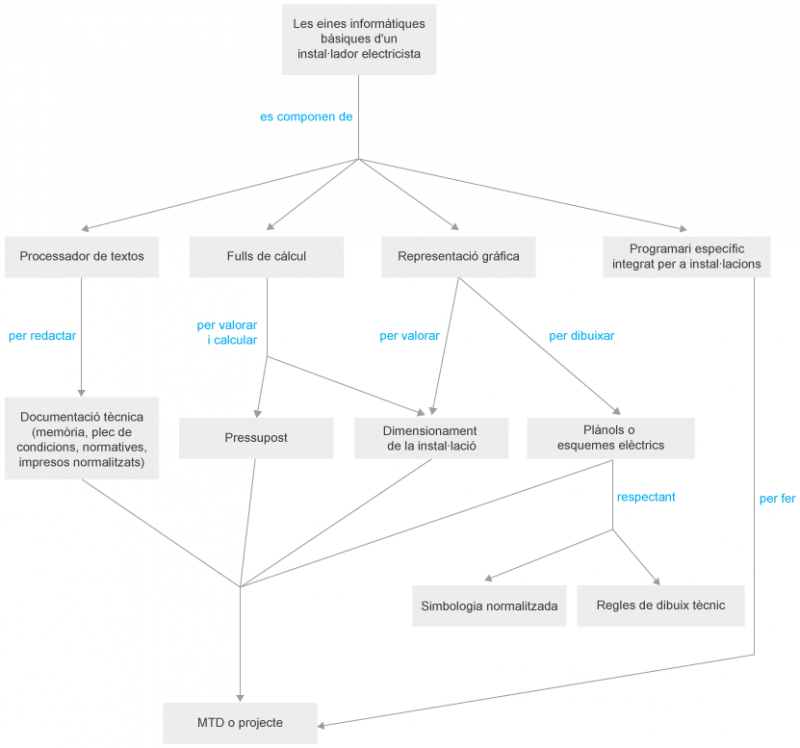
Els instal·ladors disposen d'eines informàtiques que han de conèixer per poder fer amb professionalitat la seva tasca i amb el mínim de temps possible. Entre aquestes eines bàsiques l'instal·lador ha de saber fer servir, com a mínim, un processador de textos, un full de càlcul i un programa de dibuix o representació gràfica. A més, actualment hi ha programes més específics que integren un conjunt d'aplicacions orientades a la tasca pròpia d'un instal·lador electricista, com el programa Cypelec o el SeeElectrical Building.
La representació d'un dibuix tècnic, com ja sabem, es pot fer en paper o sobre pantalla. Les eines que s'utilitzen són regles, compassos, llapis, esquadres, cartabons, tiralínies, o bé equips informàtics més sofisticats i que ens donaran una millor qualitat i una millor presentació amb la impressió final sobre paper. Per tant, haurem de tenir un equip informàtic (hardware o maquinari) i uns programes instal·lats (software o programari).
Un programari de dibuix tècnic és una aplicació informàtica que representa sobre una superfície plana tot tipus d'objectes, amb l'objectiu de proporcionar la informació necessària per a la seva construcció o instal·lació.
El disseny assistit per ordinador (CAD) és l'ús d'eines informàtiques per fer els plànols i esquemes de qualsevol tipus. Els usos d'aquestes eines varien des d'aplicacions basades en vectors i sistemes de dibuix en dues dimensions (2D) fins a modeladors en tres dimensions (3D). Aquests tipus de programes de dibuix es diu que són programes de dibuix vectorial.
Entre les eines més conegudes en el sector elèctric per a la representació gràfica, tant de fabricants privats com de programari lliure, podem destacar AutoCAD d'Autodesk, See Elec d'Ige-Xao Group, Microsoft Visio i el programa de lliure distribució Dia. A més, hi ha programes com Cypelec, de Cype Ingenieros, o CIEBT o VIVI, del fabricant dmElect, especialitzats en programes de realització de plànols i esquemes elèctrics que permeten generar ràpidament els documents de la memòria tècnica de disseny per a diferents comunitats autonòmiques complint la normativa vigent.
Sempre que es fa un dibuix tècnic, tant en paper com a l'ordinador, hem de tenir en compte unes normes bàsiques per facilitar la interpretació del dibuix per part de qualsevol professional. Hem de tenir en compte l'escala, el format, el contingut i la posició del caixetí, els marges, el plegat normalitzat del format del paper escollit i, finalment, els codis de lletres normalitzats per a cada mecanisme de l'esquema elèctric.
Per representar qualsevol circuit elèctric, hi ha diverses possibilitats, però n'hi ha dues d'imprescindibles per poder tenir clares totes les característiques de la instal·lació real, l'esquema multifilar i l'unifilar.
Si la instal·lació és senzilla, l'instal·lador elèctric només farà servir l'esquema unifilar, però si l'esquema elèctric és més complicat, l'esquema multifilar ens serà molt útil per no equivocar-se en la realització de la instal·lació.
L'OpenOffice és un paquet ofimàtic lliure amb el qual podem crear documents dinàmics, analitzar dades, dissenyar agradables presentacions, produir dibuixos espectaculars i moltes altres coses. Està disponible en català i moltes altres llengües per a Windows, Linux i Mac. És compatible amb molts formats ofimàtics, entre els quals hi ha els de Microsoft Office i és utilitzat normalment tant en entorns domèstics com en entorns acadèmics i empresarials.
Entre els diferents mòduls que inclou l’OpenOffice un instal·lador fa servir principalment dos: Writer, el processador de textos, i Calc, el gestor de fulls de càlcul.
Writer és una eina potent per crear documents professionals, informes, butlletins de notícies i prospectes.
Calc és un gestor complet de fulls de càlcul amb una presentació agradable de les dades. Calcula, analitza i visualitza les dades d'una forma ràpida i fàcil.
L'instal·lador ha de saber fer la documentació tècnica, el pressupost i el dimensionament i la valoració d’una instal·lació elèctrica fent servir programes informàtics. Tot això s'haurà d'incloure en un projecte o bé en una MTD (memòria tècnica de disseny).
Per tal d'elaborar una memòria tècnica de disseny (MTD) es necessita generar una sèrie d'informació i emplenar uns impresos normalitzats. La documentació tècnica que s'ha d'incorporar a Catalunya és la següent:
- Fotocòpia del DNI o NIF del titular
- Croquis del traçat de la instal·lació
- Certificat d'inspecció inicial quan escaigui, amb qualificació favorable
- Fotocòpia d'inscripció de la instal·lació existent
No oblidem que l'instal·lador també disposa de programes fets per fabricants de material elèctric que ens poden ajudar a dimensionar i elegir el material propi del fabricant del programa. Tal és el cas del programa 1-2-3 Esquema del fabricant Hager, programa en línia d'Unex per escollir la canalització adient, i molts més d'altres fabricants.
Més informació
Bibliografia bàsica
VV.AA. (2009). OpenOffice 3.1: Writer y Calc. Madrid: Mad.
En aquest llibre es desenvolupen dos dels programes del paquet lliure OpenOffice 3.1: el processador de textos Writer i el gestor de fulls de càlcul Calc. És un programari molt recomanable i està començant a competir amb l'Office de Microsoft, però té el gran avantatge que és gratuït.
VV.AA. (2010). Calc. OpenOffice: Teoria y Ejercicios. Madrid: Centro de Estudios Adams.
Si voleu un llibre amb teoria i pràctica on es desenvolupin les principals funcions i eines de Calc, aquesta és una bona opció. El llibre inclou molts exercicis en cada capítol i exercicis finals per consolidar el domini total del programa.
García Martín, V. (2004). Excel 2003 (Guía de Iniciación). Madrid: Anaya Multimedia.
Si voleu fer servir el programa de Microsoft Excel 2003, aquesta és una bona guia d'iniciació amb consells, idees i exercicis que permeten anar treballant i coneixent el programa.
CROS (2005). Autocad 2006: Curso de Iniciación. Barcelona: Infor Book S Ediciones.
Conèixer l'Autocad és imprescindible i per això considerem que aquest llibre s'ha de considerar com a bibliografia bàsica. Aquest llibre permet començar des de zero i anar avançant pas a pas amb els conceptes i procediments necessaris per tenir un bon control del programa en 2D. És un llibre amb explicacions i pràctiques, i es pot treballar de manera autodidacta seguint els passos del llibre. Tant si s'utilitza la versió 2006 com si si se n'utilitzen d'altres, aquest llibre és útil per endinsar-se en els conceptes i procediments de l'Autocad.
Bibliografia complementària
Lopez i Seuba, M. ; Farran i Torres, S. (2010). Office 2010 (Edició en català). Madrid: Anaya Multimedia.
El paquet Office és el conjunt d'eines d’ofimàtica més estès i usat, tant al nostre país com a escala mundial. En aquest llibre es pretén donar una visió general sobre les principals utilitats de les aplicacions Word 2010, Excel 2010 i Access 2010. El conjunt de tots aquest capítols incorpora pràctiques i exercicis per fer més fàcil l’aprenentatge de les eines més complexes.
Valero Verdú, S. ; Villalba Clemente, C. (2004). Manual de prácticas de Cypelec: Ejercicios prácticos resueltos de instalaciones eléctricas de Baja Tensión. Alicante: Club Universitario.
Aquest llibre és molt recomanat per començar a treballar amb el programa Cypelec, molt conegut entre els professionals elèctrics. Al llibre s'indiquen els passos per fer ràpidament el càlcul, el dimensionament i la comprovació d'una instal·lació elèctrica de baixa tensió per a habitatges, locals comercials, oficines i instal·lacions generals de l'edifici, sempre amb les especificacions de l'REBT 2002. A més, podem llistar els documents d'un projecte elèctric, com la memòria, els càlculs, el plec de condicions, les mesures i els esquemes elèctrics. També podem llistar una MTD amb els models segons cada comunitat autònoma.
Omura, G. (2008). Autocad 2008. Madrid: Anaya Multimedia.
Amb aquest llibre podeu comprovar les prestacions tan potents d'aquest programa, tant per al dibuix en 2D com per al modelat en 3D. Podeu comprovar que és un programa utilitzat per molts professionals de molts sectors, ja que és molt flexible i incorpora moltíssimes opcions i eines que el fan molt potent per a qualsevol tasca d'edició gràfica. El llibre incorpora un CD-ROM amb aplicacions, utilitats, biblioteques de símbols, exemples, etc.
Referències bibliogràfiques
Rubio Peinado, V. (2011). Guía práctica Visio 2010. Madrid: Anaya Multimedia.
Aquest llibre tan recent inclou catorze capítols amb il·lustracions i procediments pas a pas per fer qualsevol tipus de diagrama. Aquesta versió incorpora noves plantilles, millores en el disseny dels diagrames i un entorn molt intuïtiu, entre altres millores més.
Frye, C. (2007). Excel 2007 (Paso a Paso) (Incluye CD-ROM). Madrid: Anaya Multimedia.
Aquest llibre us mostrarà d'una manera pràctica la versió Excel 2007 amb el seu entorn canviat i més intuïtiu. El llibre incorpora un CD-ROM amb exercicis de cada capítol i una versió d'avaluació del programa.
Adreces d'interès
En aquesta pàgina trobareu tot el programari lliure que hi ha perquè us el descarregueu gratuïtament.
El fabricant Autodesk ha creat un web per a estudiants i professors amb programari professional per descarregar-lo sempre que us registreu.
En aquest web del fabricant Ige-Xao trobareu informació actualitzada dels programes disponibles per al sector elèctric, com See Electrical i See Electrical Building.
http://cypelec.cype.es/
http://www.dmelect.com/
http://www.hager.es/servicios/softwares-y-herramientas/1-2-3-esquema/5339.htm
Aquests tres fabricants tenen programari molt recomanable per a instal·lacions elèctriques o d'altres. No us ho perdeu i doneu-hi un cop d'ull.
