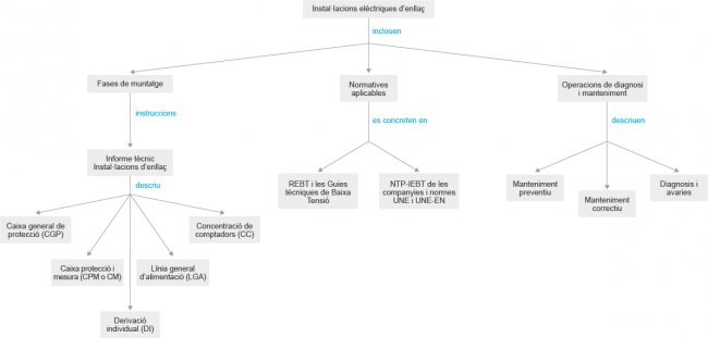
Operacions de muntatge i manteniment d'instal·lacions elèctriques d'enllaç
Resultats d'aprenentatge
En acabar la unitat, heu de ser capaços del següent:
- Conèixer suficientment la normativa aplicable a les instal·lacions elèctriques d’enllaç.
- Fer operacions de muntatge i manteniment d'instal·lacions elèctriques d'enllaç en baixa tensió en edificis d'habitatges, oficines, locals comercials i/o industrials, descrivint-les i aplicant les tècniques corresponents.
- Connectar una caixa general de protecció (CGP) d’acord amb les instruccions de muntatge i reglamentació vigent.
- Muntar una línia general d'alimentació (LGA) constituïda per conductors aïllats, sota tub, en muntatge superficial.
- Col·locar en forma individual i concentrada els comptadors en mòduls, plafons o armaris, i triar entre les solucions proposades la que s'ajusti millor al subministrament sol·licitat.
- Muntar una derivació individual (DI) de conductors aïllats, sota tub, en muntatge superficial.
- Diagnosticar les causes d'avaries reals en una instal·lació elèctrica d'enllaç.
Material didàctic
Resum
En les instal·lacions elèctriques d'enllaç tenen una gran importància els articles del REBT del Ministeri de Ciència i Tecnologia espanyol, les ITC o instruccions tècniques complementàries i les guies tècniques d'aplicació del REBT.
D'entrada, les instal·lacions elèctriques d'enllaç es poden definir com instal·lacions d'enllaç que uneixen la caixa general de protecció, o caixes generals de protecció, amb les instal·lacions interiors o receptores de l'usuari.
L’article 14 del REBT recull que són les empreses subministradores les que proposen especificacions sobre la construcció i el muntatge de les instal·lacions elèctriques d’enllaç, i defineix les característiques que han de complir les instal·lacions necessàries per unir la xarxa de distribució d’energia elèctrica en baixa tensió amb les instal·lacions interiors dels usuaris.
L'informe tècnic d'instal·lacions d'enllaç (ITIE) és el document que detalla les característiques elèctriques essencials a les quals s’ha d’ajustar el projecte i la realització de la instal·lació elèctrica d’enllaç, segons la potència del subministrament, i per a cada tipus d’instal·lació.
Característiques generals. Tensió nominal de la instal·lació de 230 V en monofàsic i de 400/230 V en trifàsic. Factor de potència 1 per a subministraments monofàsics i trifàsics (a efectes de càlcul). Valor màxim previst del corrent de curtcircuit de la xarxa de baixa tensió de 10 kA.
Embrancament (connexió de servei). Segons el traçat, el sistema d'instal·lació i les característiques de la xarxa, els embrancaments poden ser aeris, subterranis i mixtos (aerosubterrani).
Caixa general de protecció (CGP). La CGP s'ha d'instal·lar en el límit de la propietat, a la façana de l'edifici o encastada a la tanca o al mateix recinte on s'instal·li el conjunt de mesura (CM), separada de la centralització de comptadors. En tots els casos, han de ser llocs d'accés lliure i permanent.
Cal disposar una CGP per a cada LGA i per cada 160 kW de demanda per edifici, ja que no és admissible que una mateixa protecció (fusibles) serveixi per a més d'una LGA. Quan l'embrancament sigui aeri pot ser instal·lada en muntatge superficial a una alçada respecte del terra compresa entre els 3 i els 4 m.
En els trams en què l'embrancament circula sobre façana a una alçada inferior o igual a 2,5 m del nivell del terra, cal protegir-lo amb un tub aïllant rígid M40 IK08 que ha de ser grapat cada 35 cm i encastat fins a accedir al nínxol que conté la CGP.
Quan l'embrancament és subterrani, cal instal·lar la CGP sempre en una posella a la paret, que s'ha de tancar amb una porta preferentment metàl·lica, revestida exteriorment d'acord amb les característiques de l'entorn i protegida contra la corrosió. La porta ha de tenir un pany o cadenat normalitzat per la companyia subministradora de l'energia elèctrica. La part inferior de la porta s'ha d'aixecar un mínim de 0,30 m del paviment.
A la posella cal deixar previstos dos tubs de polietilè de 160 mm de diàmetre cadascun, necessaris per a l'entrada dels embrancaments subterranis de la xarxa general. La part inferior de la CGP ha d'estar a una alçada mínima de 0,90 m sobre el nivell del terreny.
Conjunt de protecció i mesura (CPM). Quan la CGP no en forma part, el conjunt de mesura es denomina CM; quan en forma part, el conjunt es denomina conjunt de protecció i mesura (CPM). Tant el CPM com el CM han de ser col·locats a fora de l'edifici, a la tanca, o encastats a la façana. Se situa a dins de recintes destinats únicament a aquesta fi en llocs amb accés lliure i permanent des del carrer. La part inferior del CPM ha de ser a una alçada de 0,5 m del terra si és en tanques, i a una alçada d'1,50 m, en edificis. L'alçada dels dispositius de lectura dels equips de mesura no ha de superar els 1,80 m.
Els conjunts de protecció i mesura (CPM) es presenten amb dues designacions: CPM-MF 2 i CPM-MF 4.
Les unitats funcionals que poden constituir els CM o els CPM són la unitat funcional de CGP, la de transformadors de mesura, la de comprovació, la de mesura, la de l'interruptor de protecció i de corrent regulable i també la unitat funcional de dispositius de sortida. Els quadrants de lectura dels comptadors als CPMST és desitjable que siguin a 1,70 m del terra.
Conjunt de protecció i mesura per a subministraments temporals (CPMST). Els CPMST han d'estar constituïts per diversos mòduls de material aïllant. Cal instal·lar el CPMST a l'interior d'un armari que el protegeixi dels contactes directes, els impactes, la pols, la pluja o el vandalisme. Els ICP-M de fins a 63 A s'han d'instal·lar a dins de la unitat funcional de mesura.
La línia general d'alimentació (LGA) és la línia que enllaça la CGP amb la concentració de comptadors. El traçat de la LGA ha de ser tan curt i rectilini com sigui possible i ha de passar per zones d'ús comú.
En el cas de subministraments per a un únic usuari, no trobem aquesta línia, perquè la CGP enllaça directament amb l'equip de mesura de l'usuari. La LGA enllaça la CGP amb l'interruptor general de maniobra (IGM), que connecta amb el mòdul d'embarrat general i fusibles de seguretat de la concentració de comptadors.
Cal instal·lar una sola LGA per cada CGP, una per cada 160 kW de potència. D’una mateixa LGA poden sortir derivacions per a diferents centralitzacions de comptadors, sempre que la suma dels corrents de totes les derivacions no superi els 250 A.
Característiques dels tubs i de les canals protectores de la LGA. Els tubs i les canals protectores s'han de dimensionar segons la secció del cable que es vol instal·lar, i han de permetre ampliar un 100% els conductors inicialment instal·lats. Les dimensions mínimes de la canal protectora són de 30 × 30 cm.
Característiques dels conductors de la LGA. Els conductors han de ser de coure, unipolars aïllats, tres de fase i un de neutre (3 F + 1 N). La tensió assignada ha de ser més gran o igual a 0,6/1 kV. L'aïllament ha de ser de polietilè reticulat (XLPE) o d'etilè-propilè (EPR), amb coberta de poliolefina. La secció mínima ha de ser més gran o igual a 16 mm2 i de coure (Cu). Els cables han de ser no propagadors de l'incendi i amb emissió de fums i opacitat reduïda.
Centralització de comptadors (CC). La centralització de comptadors (CC) s’utilitza per a l’agrupació, de manera concentrada i en un mateix local o espai destinat a aquest fi, dels dispositius de mesura de cadascun dels usuaris i dels serveis generals de l’edifici. La centralització està formada per un conjunt de mòduls o plafons. Aquest conjunt s'ha de situar a dins d'un local o d'un armari dedicat expressament a aquest fi. Les centralitzacions han d'estar formades, des del punt de vista elèctric, per les unitats funcionals següents: la unitat funcional d’interruptor general de maniobra (IGM), la d’embarrat general i fusibles de seguretat, la de mesura, la d’embarrat de protecció i borns de sortida i –opcionalment– la de comandament i la de telecomunicacions (opcional).
El local ha de complir les condicions següents:
- Ha d'estar situat a la planta baixa, excepte quan hi hagi concentracions per plantes, en un lloc tan proper com sigui possible a l’entrada de l’edifici i a la canalització de les derivacions individuals.
- Ha de ser d'accés fàcil i lliure.
- No hi pot haver mai altres serveis, com ara la sala de calderes, la concentració de comptadors d’aigua, gas, les telecomunicacions, la maquinària, etc.
- La porta d’accés s’ha d'obrir cap a fora i ha de tenir una dimensió mínima de 0,70 × 2 m. La concentració de comptadors s'ha de col·locar de tal manera que, des de la part inferior fins al paviment, hi hagi com a mínim una alçada de 0,50 m, i que el quadrant de lectura de l’aparell de mesura situat més alt no superi els 1,80 m. A efectes d'espai, un comptador trifàsic es considera com dos de monofàsics.
Els comptadors d'energia activa d'inducció són els comptadors que mesuren i registren el consum de l'energia elèctrica que es consumeix en kWh. Aquest sistema de mesura es basa en el principi d'inducció electromagnètica i, per tant, aquests tipus de comptadors només s'utilitzen per a corrent altern. Segons el subministrament, els comptadors han de ser monofàsics o trifàsics.
Els comptadors d'energia reactiva d'inducció (monofàsics o trifàsics) són els comptadors que mesuren i registren la potència reactiva (Q) que es consumeix en kVArh a les instal·lacions elèctriques amb receptors de caràcter inductiu (llums de descàrrega, motors, transformadors, etc.).
Els comptadors electrònics són comptadors que mesuren i registren l'energia elèctrica mitjançant circuits electrònics sense peces mòbils. Són aparells de gran precisió, de consum propi mínim, d'una gran previsió i capaços de detectar petits corrents. El principi de funcionament és l'elaboració de senyals elèctrics proporcionals al producte instantani del voltatge i de la intensitat (V × I).
Transformadors d'intensitat. A partir d'una intensitat de 63 A per fase no es fa la mesura directament sobre el comptador, ja que s'haurien de construir grans aparells de mesura i les connexions serien molt complicades. Per solucionar aquest problema es fan servir els transformadors d'intensitat, que són uns transformadors en què tota la intensitat del circuit circula pel primari i, que a la vegada, produeix una petita intensitat en el secundari, proporcional a la del primari, fàcilment mesurable pel comptador d'energia elèctrica.
La derivació individual (DI) és la línia que subministra l'energia elèctrica a la instal·lació de l'usuari. La DI ha d'estar constituïda per conductors aïllats a l'interior de tubs que poden anar encastats, enterrats o en muntatge superficial, canals protectores en què les tapes només es poden obrir amb una eina expressament adequada. Les DI han de passar per dins de canaletes practicades a l'ull de l'escala, que ha de ser practicable mitjançant el registre a cada replà. Cada DI ha de tenir un conductor neutre i un conductor de protecció, la secció dels quals ha de ser la mateixa que la de les fases. A més, ha d'incloure els fils de comandament per possibilitar l'aplicació de diferents tarifes.
Cada derivació individual ha de ser totalment independent de les derivacions corresponents a altres usuaris. El nombre de conductors de cada derivació individual el fixa el nombre de fases necessàries per alimentar els receptors propis del subministrament. Cada línia ha de portar un conductor de neutre i un conductor de protecció. A més, cada derivació individual ha d'incloure els fils de comandament per facilitar l’aplicació de les diferents tarifes.
Els conductors han de ser de coure, unipolars i aïllats, de tensió assignada 450/750 V quan s’instal·lin a l’interior de tubs en muntatge superficial. La secció mínima per als cables de fase, neutre i protecció ha de ser de 10 mm2 i de 1,5 mm2 en el cas del fil de comandament, que ha de ser de color vermell. Per fer la identificació, els colors de les cobertes han de ser negre, marró i gris en el cas de les fases, blau clar el del neutre, i bicolor verd-groc en el cas del conductor de protecció.
En el cas de cables instal·lats a l’interior de tubs enterrats, l’aïllament dels conductors ha de ser de 0,6/1 kV de tensió assignada.
En el cas de cables instal·lats a dins de canals protectores en què les tapes només es puguin obrir amb l’ajuda d’una eina, s'han de fer servir exclusivament cables multipolars, amb un aïllament de 0,6/1 kV de tensió assignada.
L’aïllament dels cables ha de ser de polietilè reticulat (XLPE) o etilè-propilè (EPR), amb coberta de poliolefina; els cables han de ser no propagadors de l’incendi i amb emissió de fums i opacitat reduïda.
La derivació individual s'ha de dimensionar segons la intensitat màxima admissible segons els cables i el muntatge, d'acord amb el tipus d'aïllament i els factors de correcció corresponent a cada tipus de muntatge. El corrent màxim admissible del conductor seleccionat ha de ser superior a la intensitat corresponent a la potència prevista per al subministrament.
Instal·lació dels tubs i de les canals protectores de la DI. Els diàmetres (Ø) exteriors nominals mínims dels tubs en les derivacions individuals han de ser de 32 mm. Hi ha d'haver un tub de reserva per cada 10 derivacions individuals o fracció, des de les concentracions de comptadors fins als habitatges o locals més allunyats. En locals on no s'hagi definit la partició, s’ha d'instal·lar com a mínim un tub per cada 50 m2 de superfície.
Quan les derivacions individuals passin verticalment, han d'anar a dins de tubs i allotjades en una canaleta d’obra de fàbrica preparada exclusivament per a aquest fi, i no s’admet cap altra canalització a dins. La canaleta en qüestió s'ha d'encastar a l’ull de l’escala i ha de passar per zones que siguin d’ús comú. Cal evitar les corbes i els canvis bruscos de direcció. A més, la canaleta ha de ser registrable i precintable a cada planta.
Quadre general de comandament i protecció (QGCP). Els dispositius generals de comandament i protecció (interruptor general automàtic, interruptor diferencial general, dispositius de protecció de cadascun dels circuits interiors i dispositius de protecció contra sobretensions), s'han de disposar verticalment, i tan a prop com sigui possible del punt d'entrada de la derivació individual al local o habitatge de l'usuari. En aquest mateix quadre s'han de disposar els borns o les platines per a la connexió dels conductors de protecció de la instal·lació interior amb la derivació de la línia principal de terra. El QGCP ha d'estar col·locat a una alçada compresa entre 1,4 i 2 m mesurats des del nivell del paviment, en el cas dels habitatges. En locals comercials, l'alçada mínima ha de ser d'1 m des del nivell del paviment. L'instal·lador ha de fixar permanentment sobre el QGCP una placa, impresa amb caràcters indelebles, en què consti el seu nom o marca comercial i la data de la instal·lació.
Caixa per a l'interruptor de control de potència. Al costat del QGCP, immediatament al davant, hi ha d'haver una caixa o mòdul per a la instal·lació de l'interruptor de control de potència. Aquesta caixa o mòdul pot estar integrada en el mateix QGCP i formar un compartiment independent, separat físicament, i precintable.
Interruptor de control de potència (ICP-M). La potència que es contracta determina l'ICP-M que cal instal·lar, que ha de disposar de la verificació corresponent.
Les connexions o posades a terra. Les posades a terra s'estableixen principalment per tal de limitar la tensió que, respecte al terra, puguin presentar en un moment donat les masses metàl·liques, assegurar l'actuació de les proteccions i eliminar o disminuir el risc que suposa una avaria en els materials elèctrics utilitzats. Cal preveure, sobre el conductor de terra i en lloc accessible, un dispositiu que permeti mesurar la resistència de la presa de terra.
Operacions de diagnosi de les instal·lacions d’enllaç. Les operacions de diagnosi de les instal·lacions d’enllaç consisteixen en verificacions que comporten apreciacions visuals i mesures amb els mitjans tècnics requerits a l’instal·lador autoritzat en baixa tensió.
En aplicació de l'article 29 del REBT, s'han publicat els quatre primers capítols de la Guia tècnica, de caràcter no vinculant, per aplicar el Reglament i les seves instruccions tècniques complementàries relacionades amb les instal·lacions d'enllaç.
L'article 15 tracta de les connexions de servei i les instal·lacions d’enllaç. En primer lloc, defineix la connexió de servei com la part de la instal·lació de la xarxa de distribució que alimenta la caixa o les caixes generals de protecció o la unitat funcional equivalent.
ITC-BT-12: Instal·lacions d'enllaç La instrucció tècnica complementària 12 tracta dels esquemes de les instal·lacions d’enllaç.
Tant l'article 15 del REBT com la ITC-BT-12 estableixen que les parts que constitueixen les instal·lacions d’enllaç són la caixa general de protecció (CGP), la línia general d’alimentació (LGA), els elements per a la concentració de comptadors (CC), la derivació individual (DI), la caixa per a l’interruptor de control de potència (ICP-M) i els dispositius generals de comandament i protecció (DGCP).
Instal·lació d'enllaç per a un sol usuari. En aquest cas es poden simplificar les instal·lacions d’enllaç, ja que coincideix al mateix lloc la caixa general de protecció (CGP) i la situació de l’equip de mesura, i no hi ha, per tant, línia general d’alimentació (LGA).
Col·locació de comptadors en forma centralitzada en un lloc. Aquest sistema és el que s’ha d’utilitzar normalment en conjunts d’edificació vertical o horitzontal, principalment d'habitatges adreçats a usos comercials, oficines o a una concentració d'indústries.
En la concentració de comptadors s’inclou l’interruptor general de maniobra (IGM), obligatori per a concentracions de més de dos comptadors.
ITC-BT-16: Ubicació i sistemes d'instal·lació dels comptadors. Els comptadors i altres dispositius per mesurar l'energia elèctrica es poden ubicar en mòduls (caixes amb tapes precintables), plafons o armaris.
Tots aquests elements han de constituir conjunts que han de complir la norma UNE-EN 60.439, parts 1, 2 i 3.
Cada derivació individual ha de portar associada a l'origen la seva pròpia protecció composta per fusibles de seguretat, els quals s'han d'instal·lar abans del comptador i s'han de col·locar en cadascun dels fils de fase o polars que van al comptador.
La secció del cablatge intern ha de ser com a mínim de 10 mm2 en subministraments monofàsics, i de 16 mm2 de secció en subministraments trifàsics (NTP-IEBT), i ha d'estar aïllat per a una tensió de 450/750 V.
Manteniment de les instal·lacions elèctriques de baixa tensió. Determinades instal·lacions elèctriques s'han de fer revisar i inspeccionar.
Segons el tipus del local, els titulars han de contractar el manteniment amb empreses instal·ladores autoritzades i la inspecció periòdica amb entitats d'inspecció i control (EIC).
Empreses instal·ladores autoritzades. Les empreses instal·ladores autoritzades són les empreses que estan capacitades per fer instal·lacions, ampliacions, modificacions i reparacions de les instal·lacions elèctriques de baixa tensió.
Normes de referència en el Reglament electrotècnic de baixa tensió. La ITC-BT-02 conté el llistat de totes les normes del REBT.
El contingut tècnic del REBT és a les Normes i les Instruccions Tècniques Complementàries (ITC) estableixen l'extensió de l'aplicació d'aquestes normes, de manera total o parcial.
Més informació
Bibliografia bàsica
Bladé, J.; Parcerisas, C. (2008). Reglament Electrotècnic per a Baixa Tensió amb les Guies Tècniques d'Aplicació. Barcelona: Marcombo.
Tal com indica el títol, és el llibre de referència de les instal·lacions elèctriques en baixa tensió. És imprescindible per a l’estudiant i el futur instal·lador autoritzat de l'especialitat elèctrica.
Moreno, J.; Martín-Romo, D.; Gómez de Zamora, J. C. (2008). Guía de las normas UNE del REBT. Madrid: Thomson Paraninfo.
Llibre molt necessari per poder interpretar les normes de referència UNE i UNE EN de les instal·lacions elèctriques en baixa tensió que apareixen a les ITC-BT del REBT.
Bibliografia complementària
Referències bibliogràfiques
Adreces d'interès
http://www.aenor.es/aenor/inicio/home/home.asp
És l'adreça de l'Associació Espanyola de Normalització i Certificació, entitat privada sense ànims de lucre, que té com a activitat principal contribuir a millorar la qualitat i competitivitat de les empreses, dels seus productes i serveis.
www.ffii.nova.es/puntoinfomcyt/rebt_guia.asp
En aquesta adreça hi ha totes les guies tècniques d'aplicació al Reglament Electrotècnic de Baixa Tensió.
www.ffii.es/puntoinfomcyt/rebt_normas.asp
En aquesta adreça hi ha totes les normes UNE que donen presumpció de conformitat amb el Reglament electrotècnic de baixa tensió.
En aquesta adreça trobareu els comptadors utilitzats a les centralitzacions de comptadors fabricats per l’empresa CIRCUITOR. (Inducció: Activa i Reactiva. Electrònics.)
Aquesta adreça conté els materials de canalitzacions utilitzats a les instal·lacions d'enllaç de baixa tensió fabricats per l’empresa UNEX. (LGA i DI.)
En aquesta adreça hi ha els conductors utilitzats a les instal·lacions d'enllaç de baixa tensió fabricats per l’empresa PRYSMIAN. (Connexió de servei; LGA; CC; DI.)
Aquesta adreça mostra els envolupants utilitzats a les instal·lacions d'enllaç de baixa tensió fabricats per l’empresa CLAVED. (CGP; CPM; CM.)
En aquesta adreça trobareu els comptadors utilitzats a les centralitzacions de comptadors fabricats per l’empresa LANDISGYR. (Inducció: Activa i Reactiva. Electrònics.)
En aquesta adreça hi ha els envolupants utilitzats a les instal·lacions d'enllaç de baixa tensió fabricats per l’empresa CAHORS. (CGP; CPM; CM; CPMST; CC.)
Aquesta adreça mostra els materials utilitzats per a la distribució elèctrica de les instal·lacions d'enllaç de baixa tensió fabricats per l’empresa SCHNEIDER. (IGM; QGCP; ICP; IGA; IAD; PIA.)
Voltimum és un portal elèctric amb el catàleg multiproductes més complet del sector elèctric, amb informació sobre les normatives i reglaments del món de les instal·acions elèctriques.
Des d'aquesta adreça podeu consultar tots els diaris oficials de la Generalitat de Catalunya (DOGC) publicats fins a la data d'avui.
Aquesta adreça conté totes les condicions tècniques i de seguretat de les instal·lacions de distribució de Fecsa Endesa i la Norma tècnica particular de les instal·lacions d'enllaç en baixa tensió (NTP-IEBT).

