Tipologies d'instal·lacions de televisió
Resultats d'aprenentatge
En finalitzar aquesta unitat l'alumne/a:
1. Identifica els elements de les infraestructures comunes de telecomunicacions en habitatges i edificis, analitzant els sistemes que les integren.
- Analitza la normativa sobre infraestructures comunes de telecomunicacions en edificis.
- Identifica els elements de les zones comunes i privades.
- Descriu els tipus d'instal·lacions que componen una ICT (infraestructura comuna de telecomunicacions).
- Descriu els tipus i la funció de recintes (superior, inferior) i registres (enllaç, secundari, entre d'altres) d’una ICT.
- Identifica els tipus de canalitzacions (externa, d'enllaç, principal, entre d'altres) i les relacions amb les instal·lacions d’antenes.
- Descriu els tipus de xarxes que componen la ICT (alimentació, distribució, dispersió i interior).
- Classifica els tipus d’instal·lacions d’antenes en funció del sistema de transmissió i de distribució del senyal, i descriure'n les característiques.
2. Configura petites instal·lacions d’antenes en infraestructures comunes de telecomunicacions per a habitatges i edificis, determinant els elements que les conformen i seleccionant components i equips.
- Identifica les especificacions tècniques de la instal·lació.
- Aplica la normativa d'ICT i el REBT en la configuració de la instal·lació.
- Utilitza eines informàtiques d'aplicació.
- Calcula els paràmetres dels elements i equips de la instal·lació.
- Realitza els croquis i esquemes de la instal·lació amb la qualitat requerida.
- Utilitza la simbologia normalitzada.
- Selecciona els equips i materials que compleixen les especificacions funcionals, tècniques i normatives.
- Elabora el pressupost corresponent a la solució adoptada.
- Mostra interès per l’evolució tecnològica com a element de millora de la seva activitat.
3. Munta instal·lacions d’antenes en infraestructures comunes de telecomunicacions per a habitatges i edificis interpretant documentació tècnica i aplicant tècniques de muntatge.
- Interpreta la documentació tècnica de la instal·lació (plànols, esquemes, reglamentació, entre d'altres).
- Realitza el replantejament de la instal·lació.
- Ubica i fixar canalitzacions.
- Estén el cablatge dels sistemes de la instal·lació de televisió.
- Connecta els equips i elements de la instal·lació.
- Compleix les normes de prevenció de riscos laborals, de seguretat davant el risc elèctric i de protecció ambiental.
- Aplica els criteris de qualitat en les operacions de muntatge.
- Col·labora amb l’equip de treball amb actitud responsable, respectuosa i tolerant.
- Ordena el lloc de treball, disposant les eines, utensilis i instruments en el millor lloc per ser emprats.
4. Verifica i ajusta els elements de les instal·lacions d’antenes en infraestructures comunes de telecomunicacions per a habitatges i edificis, mesurant els paràmetres significatius i interpretant els seus resultats.
- Utilitza eines informàtiques per obtenir informació: situació de repetidors, posicionament de satèl·lits, entre d'altres.
- Orienta els elements de captació de senyals.
- Pren les mesures dels paràmetres significatius dels senyals en els sistemes d'instal·lació utilitzant els mitjans, equips i instruments específics.
- Compleix les normes de prevenció de riscos laborals, de seguretat davant el risc elèctric.
- Relaciona els paràmetres mesurats amb els característics de la instal·lació.
- Realitza proves funcionals i ajustaments.
- Aplica la normativa i reglamentació vigents en la instal·lació d’antenes.
- Elabora un informe amb les proves fetes i els resultats obtinguts.
5. Localitza avaries i disfuncions en equips i instal·lacions d’antenes en infraestructures comunes de telecomunicacions per a habitatges i edificis, aplicant tècniques de detecció i relacionant la disfunció amb la causa que la produeix
- Realitza les mesures dels paràmetres de funcionament, utilitzant els mitjans, equips i instruments específics.
- Opera amb les eines i instruments adequats per a la diagnosi d'avaries.
- Identifica els símptomes d'avaries o disfuncions.
- Formula hipòtesis de les possibles causes de l'avaria i la seva repercussió en la instal·lació.
- Localitza el subsistema, equip o element responsable de la disfunció.
- Opera amb autonomia en les activitats proposades.
- Organitza les seqüències de les operacions que s'han de dur a terme.
6. Repara instal·lacions d’antenes en infraestructures de telecomunicacions per a habitatges i edificis, aplicant tècniques de correcció de disfuncions, i en el seu cas, de substitució de components tenint en compte les recomanacions dels fabricants.
- Elabora la seqüència d'intervenció per a la reparació de l'avaria.
- Repara, o si escau substitueix, els components causants de l'avaria.
- Verifica la compatibilitat del nou element instal·lat.
- Restableix les condicions de funcionament normal de l'equip o de la instal·lació.
- Compleix les normes de prevenció de riscos laborals, de seguretat davant el risc elèctric i de protecció ambiental.
- Realitza les intervencions de manteniment amb la qualitat requerida.
- Opera amb autonomia en les activitats proposades.
- Elabora un informe memòria de les activitats desenvolupades, els procediments utilitzats i els resultats obtinguts.
7. Aplica les normes de prevenció de riscos laborals i de protecció ambiental en el muntatge i manteniment d’infraestructures comunes de telecomunicació en habitatges i edificis, identificant els riscos associats, les mesures i equips per prevenir-los.
- Identifica els riscos laborals en les tasques de muntatge i manteniment d’infraestructures comunes de telecomunicació en habitatges i edificis (manipulació de materials, equips, eines, utensilis, màquines, realització de proves, reparació i substitució d’elements, treballs en altura, entre d'altres).
- Determina les mesures de seguretat i de protecció personal que s'han d'adoptar en cada cas.
- Identifica les possibles fonts de contaminació de l'entorn ambiental.
- Valora l'ordre i la netedat d'instal·lacions i equips com a primer factor de prevenció de riscos.
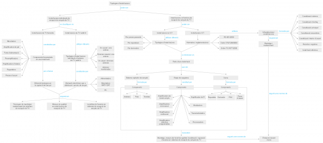
Mapa conceptual

Per veure el mapa conceptual ampliat descarregueu i descomprimiu el següent fitxer:
Mapa conceptualMaterial didàctic
Resum
En aquesta unitat didàctica estudiarem les instal·lacions de recepció i distribució de senyals de televisió individuals i col·lectives, i ens centrarem en les instal·lacions que compleixen la normativa ICT.
En les instal·lacions indiviuals de recepció i distribució de senyals de televisió són components d'ús comú els següents:
- mescladors,
- amplificadors de pal,
- fonts d'alimentació o alimentadors,
- preamplificadors,
- amplificadors interiors,
- repartidors,
- preses de pas,
- preses finals.
Els mescladors són dispositius electrònics passius, tenen diverses entrades i una única sortida. Poden formar part del sistema captador de senyals, i la seva funció és mesclar els senyals captats per diferents antenes, que es connecten a les seves entrades, amb la finalitat de fer-ne la baixada per un únic cable coaxial connectat a la seva sortida.
Els amplificadors de pal són dispositius que s'utilitzen per amplificar els senyals captats per les antenes del sistema captador de senyals. S'instal·len en el pal de l'antena amb l'ajuda d'una brida de subjecció i s'alimenten amb una font d'alimentació externa que se situa a l'interior de l'habitatge.
Les fonts d'alimentació són dispositius utilitzats per alimentar amplificadors de pal o preamplificadors.
Els preamplificadors són dispositius que s'utilitzen quan el nivell de senyal captat per les antenes és insuficient per poder atacar directament l'entrada d'un amplificador de qualsevol tipus.
Els repartidors són elements passius que tenen com a finalitat repartir el senyal que circula per un fil coaxial en diferents línies, per tant, aquests dispositius tenen una entrada i diferents sortides en funció del nombre de línies que vulguem.
Les preses d'usuari són els elements amb què podem connectar el televisor a la instal·lació.
Quan hàgim de fer una instal·lació amb diferents preses, triarem el mètode de preses passants o bé el de distribució en estrella, en funció de la dificultat que comporti la seva realització pràctica, ja que amb qualsevol dels dos haurem de garantir nivells correctes de qualitat del senyal. Encara així, es recomana la distribució en estrella.
Abans de muntar una instal·lació de recepció de senyals de televisió, s'ha de calcular per poder triar el material adequat i garantir així nivells correctes de qualitat del senyal en cadascuna de les preses d'usuari.
Els nivells de qualitat requerits en instal·lacions de recepció de televisió són establerts en la normativa ICT per a instal·lacions d'antenes.
Per fer el càlcul de la instal·lació es fa el següent:
1. Elecció del tipus d'instal·lació que cal muntar.
2. Establiment dels nivells necessaris en la presa d'usuari.
3. Elecció del material de la xarxa de distribució amb l'ajuda dels catàlegs dels fabricants.
4. Càlcul de les pèrdues en la xarxa de distribució.
5. Elecció del tipus i característiques de l'amplificador (en cas que sigui necessari).
6. Elecció dels preamplificadors en cas que siguin necessaris.
Pel que fa a la configuració d'instal·lacions individuals d'antenes de televisió per satèl·lit, diferenciarem entre diferents tipus en funció de les prestacions que vulguem obtenir:
- un sol usuari amb un receptor,
- dos o mes usuaris amb una sola antena i un LNB universal,
- dos usuaris amb una sola antena i un LNB de doble sortida,
- un usuari amb dues antenes i un LNB universal a cada una,
- dos usuaris amb dues antenes i un LNB universal a cada una,
- instal·lacions individuals multisatèl·lit,
- antenes motoritzades.
Per instal·lar una antena parabòlica, cal fer una sèrie d'actuacions de manera acurada, i utilitzar les eines i els aparells de mesura adients.
Un cop finalitzada la instal·lació, s'han de prendre les mesures de qualitat en cada presa, a fi de garantir-ne els nivells adients per a una bona visualització del televisor.
Tots els elements que formen part d'una instal·lació poden tenir un mal funcionament per diferents causes:
- corrosió deguda a l'ambient on estan situats,
- trencament per xoc o vibració externa,
- sobrecàrrega elèctrica deguda a activitat electrostàtica generada per tempestes,
- fallada aleatòria sense causa aparent.
Les instal·lacions col·lectives de recepció de senyal de televisió són les que es fan en edificis de blocs de pisos on els serveis comunitaris són compartits per més d'un propietari.
Actualment, la normativa per la qual es regulen tots els aspectes d'una instal·lació col·lectiva de recepció i distribució de senyal de televisió és la coneguda com a ICT (infraestructures comunes de telecomunicació).
Una ICT, a la pràctica, es materialitza en un conjunt de canalitzacions que integra les instal·lacions següents en un edifici:
- instal·lació de ràdio i televisió, tant terrestre com satèl·lit,
- instal·lació de telefonia bàsica TB i XDSI (xarxa digital de serveis integrats),
- instal·lació de telecomunicacions per cable TLCA i SAFI.
Aquesta instal·lació requereix l'elaboració d'un projecte, que el fa un enginyer de telecomunicacions que també fa el certificat de fi d'obra. A més, es requereix l'elaboració d'un butlletí de la instal·lació, i d'un protocol de proves que elabora l'empresa instal·ladora de telecomunicacions segons les especificacions del projecte.
Segons la normativa ICT, qualsevol tipus d'instal·lació col·lectiva, és formada per les parts següents:
- sistema captador de senyals,
- equip de capçalera,
- xarxa.
El sistema captador de senyals és format per antenes, pals, torretes, sistemes de fixació mecànics, i per tots els elements actius o passius encarregats de condicionar els senyals rebuts abans de lliurar-los a l'equip de capçalera.
L'equip de capçalera és format per sistemes d'amplificació, filtres, atenuadors, moduladors, convertidors de canal, equalitzadors, i per tots els elements actius o passius encarregats de condicionar els senyals rebuts abans de lliurar-los a la xarxa de distribució.
La xarxa és formada per cables, repartidors, derivadors, PAU (punt d'accés a l'usuari) i BAT (base d'accés terminal). Fa arribar el senyal en condicions adients a l'usuari. Es divideix en tres trams: xarxa de distribució, xarxa de dispersió i xarxa interior d'usuari.
Els amplificadors de banda ampla són amplificadors que disposen de diferents entrades, per tal de poder connectar diferents antenes, i d'una sortida on hi ha disponible la barreja de tots els senyals captats.
Els amplificadors monocanal són sistemes d'amplificació modulars. S'ha d'instal·lar un mòdul amplificador per a cadascun dels canals que volem rebre en la instal·lació, a més d'un mòdul de font d'alimentació. També hi ha mòduls que amplifiquen de manera simultània dos, tres o quatre canals, s'anomenen amplificadors multicanal.
Els amplificadors selectius programables són amplificadors de capçalera que presenten la versatilitat i les prestacions d'un sistema monocanal, però amb tot integrat en un element compacte.
Els canals adjacents són els que estan situats l'un al costat de l'altre, és a dir, tenen numeració consecutiva. Aquesta proximitat causa problemes d'interferències entre ells. En aquestes circumstàncies, una solució és utilitzar un amplificador monocanal de tipus selectiu.
Els processadors de canal són dispositius que permeten convertir qualsevol canal d'entrada en qualsevol canal de sortida. D'aquesta manera, com a alternativa a la utilització d'amplificadors monocanal selectius, s'eliminen les incompatibilitats entre canals adjacents.
El transmodulador COFDM-PAL és un dispositiu que converteix un canal de televisió o ràdio amb modulació COFDM present en un múltiplex de televisió digital (TDT) en un canal de les bandes UHF o VHF modulat segons l'estàndard PAL.
Els elements per al tractament de senyals satèl·lit serveixen per organitzar una capçalera de recepció de senyals de televisió i ràdio per satèl·lit.
L'amplificador FI és un equip amplificador de banda ampla que amplifica els senyals captats per una antena de televisió per satèl·lit. El seu marge de treball en freqüència va des dels 950 MHz fins als 2.150 MHz.
Les instal·lacions més antigues, que no compleixen la normativa ICT, en funció de la seva xarxa de distribució poden ser del tipus següent:
- instal·lacions amb xarxa de distribució per preses passants,
- instal·lacions amb xarxa de distribució per repartidors,
- instal·lacions amb xarxa de distribució per derivadors.
Una instal·lació col·lectiva ICT disposa de dos baixants de cable coaxial. Està pensada de tal manera que permet als usuaris tenir televisió i ràdio terrestre, i la possibilitat de tenir dos senyals de satèl·lit en banda FI, tant d'una polaritat de dos satèl·lits diferents com de dues polaritats diferents d'un mateix satèl·lit.
Aquest tipus d'instal·lacions són suportades per una infraestructura de canalitzacions, registres i recintes de telecomunicacions amb diversos punts de control que permeten fer les modificacions, les ampliacions i el manteniment de tal manera que facilita la feina dels operaris.
Les diferents intervencions que es poden fer com a tècnics es classifiquen en dos apartats diferenciats:
1. Realització d'instal·lacions noves (execució del projecte tècnic d'ICT).
2. Manteniment d'instal·lacions existents.
Un altre tipus d'instal·lacions són les instal·lacions de TLCA (telecomunicacions per cable), que utilitzen com a mitjà de transmissió la fibra òptica i el cable coaxial.
A diferència de les instal·lacions de recepció de televisió i telefonia, les instal·lacions de la xarxa de cable d'un edifici són competència exclusiva dels operadors de cable.
En els projectes d’edificació d’immobles i en els edificis que resulten de les obres de gran rehabilitació s’han de preveure les canalitzacions i infraestructures necessàries per incorporar les xarxes destinades als serveis de telecomunicacions, com ara la radiodifusió sonora, la televisió, la telefonia bàsica i altres serveis per cable que s’estableixen en la normativa d’ICT.
Aquesta infraestructura la formen diferents elements. L’arqueta d’entrada és el recinte on conflueixen, d'una banda, les canalitzacions dels diferents operadors i, de l’altra, la canalització externa de la ICT de l’edifici.
La canalització externa és constituïda pels conductes que discorren per la zona exterior de l’edifici fins al punt d’entrada general de l’edifici.
El punt d’entrada general és la zona que permet establir la unió entre les xarxes d’alimentació dels serveis de telecomunicació dels diferents operadors i la infraestructura comuna de telecomunicacions de l’edifici.
La canalització d’enllaç subministra la xarxa d’alimentació dels operadors fins als recintes de telecomunicació de l’edifici. Aquesta canalització també suporta la xarxa d’alimentació dels operadors de telefonia i de telecomunicacions per cable, però per la part interior de l’immoble (canalització d’enllaç inferior). Alhora, subministra per la part superior de l'edifici, els senyals de TV que provenen del sistema de captació del servei de TV (canalització d’enllaç superior).
Els recintes d’instal·lacions de telecomunicacions són els armaris o habitacles que allotgen a l'interior els equipaments de capçalera dels diferents serveis de telecomunicació.
La canalització principal suporta la xarxa de distribució de l’immoble que subministra els serveis de telecomunicació a cadascuna de les plantes de l’edifici.
En la canalització principal s’intercalen els registres secundaris, que connecten la canalització principal i la canalització secundària.
La canalització secundària suporta la xarxa de dispersió de l’immoble que permet accedir als serveis a cadascun dels habitatges d’una planta.
Els registres de terminació de xarxa són els elements que connecten les canalitzacions secundàries amb les canalitzacions interiors d’usuari.
La canalització interior d’usuari és la que suporta la xarxa interior d’usuari, connecta els registres de terminació de xarxa i els registres de presa.
Els registres de presa són els elements que allotgen les bases d’accés terminal (BAT), o preses d’usuari, que permeten a l’usuari efectuar la connexió dels equips terminals de telecomunicació o els mòduls de l’abonat amb la ICT, per accedir als serveis que proporciona.
En els diferents trams de la infraestructura es poden utilitzar registres de pas. Els registres de pas són elements que faciliten l’estesa dels cables, i també el seu manteniment en cas que sigui necessària la intervenció de l’instal·lador en futures ampliacions i/o reparacions.
Com a norma general, la canalització de la infraestructura es pot fer amb tubs o mitjançant canals.
Una ICT pot albergar qualsevol altre servei que sigui diferent dels previstos per la normativa, però, en tot cas, cal afegir-hi els elements addicionals necessaris per allotjar-lo, és a dir, no es poden utilitzar els cables ni les canalitzacions previstos per a la ICT.
Hi ha punts de la infraestructura comuna de telecomunicacions en què cal preveure la instal·lació de la xarxa de distribució elèctrica.
Per tal d’alimentar elèctricament els recintes de telecomunicació, s'ha d’habilitar una canalització elèctrica directa des del quadre de serveis generals de l'immoble fins a cada recinte de telecomunicacions. En cada recinte s’han d'instal·lar els quadres de protecció respectius.
Més informació
Bibliografia bàsica
Manel López, J. E. (2010) Infraestructures comunes de telecomunicació en habitatges i edificis. Barcelona: Altamar.
Llibre adreçat al mòdul 4 del CFGM d'Instal·lacions elèctriques i automàtiques que desenvolupa la instal·lació de la ICT i estudia els processos de creació, transmissió i recepció de senyals, i analitza les instal·lacions d’antenes terrestres i de TV per satèl·lit, i també la xarxa de distribució.
Emilio, F. (2010) Infraestructuras comunes de telecomunicación en viviendas y edificios. Madrid: McGraw-Hill.
Llibre adreçat al mòdul 4 del CFGM d'Instal·lacions elèctriques i automàtiques que desenvolupa la instal·lació de la ICT i estudia els processos de creació, transmissió i recepció de senyals de TV, i analitza els components i les instal·lacions d’antenes terrestres i de TV per satèl·lit.
Martín Castillo, J. C. (2010) Infraestructuras comunes de telecomunicación en viviendas y edificios. Madrid: Editex.
Llibre adreçat al mòdul 4 del CFGM d'Instal·lacions elèctriques i automàtiques que desenvolupa la instal·lació de la ICT i estudia la recepció de senyals de ràdio i TV i les instal·lacions de distribució de TV i de ràdio.
Bibliografia complementària
Fernández J. L.; Lois, R. M. (1997). Sistemas para la recepción de TV analógica y digital. La Corunya: Televés.
Llibre adreçat als instal·ladors de telecomunicacions que inclou informació relacionada amb la instal·lació dels sistemes de recepció i distribució del senyal de TV.
Fernández Carnero, J. L. ; Suárez Perdigón, A. (2004). Televisión y radio analógica y digital. La Corunya: Televés.
Llibre que amplia els coneixements de TV digital d’acord amb les necessitats formatives de l'instal·lador de telecomunicacions. Inclou tota la formació relacionada amb la instal·lació de sistemes de TV, tant terrestre, per satèl·lit com per cable, seguint la normativa ICT. A més, el llibre s'acompanya d'un CD-ROM amb exemples d'esquemes i d’altra informació útil.
Fuentes J. S.; Sánchez P. A.; Trigo V. (2004). Instalaciones singulares en viviendas y edificios. Madrid: Editex.
Llibre dedicat a l’estudi de les instal·lacions singulars de l’habitatge (TV, telefonia, seguretat, energia solar fotovoltaica, megafonia…). Una part d’aquesta publicació està dedicada a l’estudi dels sistemes de recepció de televisió terrestre i satèl·lit.
Huidobro, J. M.; Pastor P. (2004). Infraestructuras comunes de telecomunicación. Nueva reglamentación comentada de las ICT. Madrid: Creaciones Copyright.
Recull de la normativa relacionada amb les infraestructures comunes de telecomunicacions.
Berral Montero, I. (2007). Instalación de antenas de televisión . Madrid: Paraninfo.
Manual d’interès adreçats a instal·ladors i estudiants de cicles formatius de la família professional d'electricitat i electrònica que té per objectiu instal·lar televisió terrestre analògica, digital (TDT) i per satèl·lit de la manera més econòmica possible i amb la millor qualitat d'imatge. Totalment adaptat a la ICT actual i a la TDT.
Referències bibliogràfiques
Adreces d'interès
Fabricants
Pàgina web d'un fabricant de components d'instal·lacions de TV. En aquest web hi ha informació tècnica i un catàleg de productes relacionats amb la recepció i distribució de senyal de televisió, tant terrestre analògic i digital com per satèl·lit. D’aquest web també us podreu descarregar una versió de prova del programari de càlcul CAST60 i accedir al butlletí electrònic Infos que conté noticies d’interès i informació tècnica útil en la feina d’instal·lador.
En aquest web trobareu informació tècnica sobre components utilitzats en les instal·lacions de recepció i distribució del senyal de televisió i ràdio. A més a més, trobareu informació molt útil relacionada amb la implantació de la TDT.
En aquest web hi ha informació tècnica i catàlegs de productes de components relacionats amb la recepció i distribució del senyal de televisió, tant terrestre analògic i digital com per satèl·lit. D’aquest web també us podreu descarregar el programari de càlcul d’instal·lacions de televisió CalTV i accedir a enllaços en què podreu consultar tota la legislació aplicable relacionada amb les instal·lacions de ràdio i televisió.
Pàgina web d'un fabricant en què podeu trobar informació tècnica i catàlegs de productes utilitzats en les instal·lacions de recepció i distribució del senyal de ràdio i TV.
En aquest web hi ha informació tècnica de productes utilitzats en les instal·lacions de recepció i distribució del senyal de ràdio i TV, tant terrestre analògic i digital com per satèl·lit. En l’àrea de formació del web hi ha quaderns amb informació tècnica útil per a l’instal·lador.
En aquest web hi ha informació tècnica i un catàleg de productes, sobretot relacionat amb les canalitzacions.
Empresa dedicada al disseny, fabricació i comercialització de sistemes d’envolupants que faciliten la implementació de diferents tipus d’instal·lacions. Entre els productes destaquen els dedicats a les canalitzacions de la ICT, en què podeu trobar diferents tipus de registres.
TDT
En aquest web podeu consultar, amb el codi postal, els serveis disponibles en TDT a la zona.
En aquest web hi ha informació actualitzada sobre el procés d'implantació de la televisió digital terrestre, i també informació sobre televisió digital per satèl·lit, per cable o per via ADSL per la línia telefònica.
Sobre registres professionals i empreses instal·ladores de telecomunicacions
Pàgina web de la Secretaria de Telecomunicacions i Societat de la Informació en què trobareu informació molt interessant sobre les infraestructures comunes de telecomunicacions.
www.mityc.es/Telecomunicaciones
En aquest web, es pot consultar el registre d'empreses instal·ladores autoritzades per fer instal·lacions ICT, entre d'altres.
Revistes i tècnic
Revista en línia d'actualitat en el sector de les telecomunicacions.
Associacions
Diferents adreces d'associacions d'instal·ladors de telecomunicacions:
Federació Catalana d'Empresaris Instal·ladors de Telecomunicacions.
Associació Madrilenya d'Industrials Instal·ladors de Telecomunicació.
Federació Nacional d'Instal·ladors de Telecomunicacions.
Programari
Fabricant de material per a instal·lacions de TV per satèl·lit que destaca perquè permet descarregar un programari específic per calcular els paràmetres d'orientació de l'antena satèl·lit, entre d'altres. En anglès.
