Conèixer la domòtica i la immòtica
Resultats d'aprenentatge
En finalitzar aquesta unitat l'alumne/a:
1. Identifica àrees de gestió i sistemes automàtics que configuren les instal·lacions automatitzades en habitatges, analitzant el funcionament, les característiques i les normes d’aplicació.
- Reconeix les diferents tipologies d’automatitzacions domèstiques.
- Reconeix els principis de funcionament de les xarxes automàtiques en habitatges.
- Reconeix aplicacions automàtiques en les àrees de gestió: confort, seguretat, energia i telecomunicacions.
- Descriu les diferents tecnologies aplicades a l’automatització d’habitatges en funció del sistema de control utilitzat.
- Descriu les característiques especials dels conductors en instal·lacions amb sistemes descentralitzats de bus.
- Identifica i descriu els equips i elements que configuren la instal·lació automatitzada, interpretant la documentació tècnica.
- Consulta la normativa vigent relativa a les instal·lacions automatitzades en habitatges.
- Relaciona els elements de la instal•lació amb els símbols que apareixen en els esquemes.
2. Aplica les normes de prevenció de riscos laborals i de protecció ambiental en el muntatge i manteniment d’instal·lacions domòtiques, identificant els riscos associats, les mesures i els equips per a prevenir-los.
- Identifica els riscos laborals en les tasques de muntatge i manteniment d’instal·lacions domòtiques (manipulació de materials, equips, eines, utensilis, màquines, realització de proves, reparació i substitució d’elements, entre d’altres).
- Determina les mesures de seguretat i de protecció personal que s'han d'adoptar en cada cas.
- Identifica les possibles fonts de contaminació de l'entorn ambiental.
- Valora l'ordre i la netedat d'instal·lacions i equips com a primer factor de prevenció de riscos.
Mapa conceptual

Material didàctic
Resum
L’automatització o gestió tècnica d’edificis o habitatges, domòtica, com se la sol anomenar, és una àrea multidisciplinària que engloba conceptes d’àrees com l’electricitat, l’electrònica, la informàtica i les comunicacions.
L’automatització i gestió tècnica d’habitatges s’anomena domòtica.
L’automatització i gestió tècnica d’edificis s’anomena immòtica.
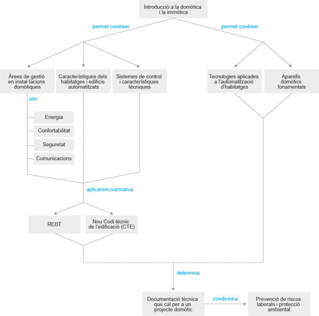
Les àrees de gestió en les instal·lacions domòtiques és una maneramodular d’abordar els serveis que ens ofereix l’automatització i la gestió d’habitatges i edificis.
Aquestes àrees de gestió les podem representar en quatres gran blocs:
- Àrea de gestió de l’energia: l’objectiu és l’estalvi d'energia mitjançant el control i l’automatització de les instal·lacions de climatització i de la il·luminació.
- Àrea de confortabilitat: té com a propòsit que les instal·lacions domòtiques existents en l’habitatge o edifici siguin còmodes d'utilitzar.
- Àrea de seguretat: és diferent segons el tipus de construcció on s’aplica. Per exemple, en l’habitatge s’utilitza el sistema d’alarma amb detectors de moviment.
- Àrea de comunicacions: aquesta àrea fa referència a tot el que té a veure amb la interacció entre l’usuari i les instal·lacions domòtiques dins l’edifici o habitatge.
La diferència entre domòtica i immòtica radica en la prioritat sobre les demandes que hi ha en habitatges o en edificis pel que fa a automatització i gestió.
S’entén per instal·lació domòtica un conjunt d’aparells electrònics que es comuniquen entre si i duen a terme tasques o funcions. A més a més de comunicar-se entre si, aquests dispositius han de ser capaços de comunicar-se d'una manera fàcil amb les persones a qui serveixen perquè als usuaris no els suposi un esforç aprendre a controlar-los.
Dividim l’automatització i gestió de l’edifici o habitatge en quatre àrees o serveis genèrics:
- Àrea d’energia
- Àrea de confortabilitat
- Àrea de seguretat
- Àrea de comunicacions
En la instal·lació domòtica d’un habitatge han de predominar sempre les característiques que satisfacin les necessitats dels usuaris, ja que en definitiva són ells els que hauran d’utilitzar-lo. Les característiques més demanades en aquest tipus d’instal·lació són: que sigui fàcil d’utilitzar, que sigui reconfigurable per adaptar-la a les necessitats canviants dels usuaris i que l'aparició de nous equips amb serveis nous es puguin connectar a la instal·lació domòtica que ja tenen.
El ventall de serveis que ens ofereix la domòtica/immòtica per a habitatges i edificis és molt ampli. Perquè els puguem conèixer a fons a l’hora explicar-los als clients potencials d’aquestes instal·lacions es divideixen en quatre àrees:
- Àrea de control i gestió d’energia
- Àrea de seguretat
- Àrea de confortabilitat
- Àrea de comunicacions
La importància d’aquesta àrea es posa de manifest més en la immòtica (automatització i gestió d’edificis) que en la domòtica (habitatges), ja que l’estalvi d’energia és considerable i fàcilment quantificable. A més a més de la rendibilitat que això suposa, la nova normativa sobre el Codi tècnic de l’edificació (CTE) obliga els propietaris de construccions noves tant d’edificis com d’habitatges
La gestió de la seguretat té la finalitat de protegir les persones i els béns. Podem classificar tots els serveis que ofereix la seguretat:
- Control d’accessos
- Control d’intrusió
- Alarmes tècniques
- Simulació de presència
- Alarmes mèdiques: teleassistència i telemedicina
La confortabilitat és sinònim de qualitat de vida i de benestar per a les persones. Cal ressaltar els avantatges d'un habitatge domotitzat tant en el present, com una inversió de futur, amb vista a la tercera edat, ja que cada any creix més l’esperança de vida, i per a les persones que tenen o puguin tenir alguna discapacitat. Per això es pot abordar la confortabilitat des de dos vessants:
- Qualitat de vida
- Benestar de les persones de la tercera edat i discapacitades
L’àrea de les comunicacions inclou les aplicacions d’intercanvi de missatges de persones amb la instal·lació domòtica d’habitatges o edificis. La gestió d’aquestes comunicacions es poden dur a terme interaccionant amb els dispositius següents:
- Telèfons: mòbil i fix
- Ordinadors i PDA: des d'Internet (des de fora dels habitatges o edificis) o des d'una intranet (des de dins dels habitatges o edificis)
- Transmissió d’alarmes
El sistema de control pot ser, depenent de la configuració i l'arquitectura que tingui:
- Sistema centralitzat
- Sistema descentralitzat
- Regulació i control en llaç obert i llaç tancat
Els senyals de control utilitzats en les comunicacions entre components d’una instal·lació domòtica/immòtica, en qualsevol dels tres sistemes de comunicació (corrents portadors, cablatge específic i senyals radiats), són digitals. Deixem els senyals analògics per a les entrades o sortides de senyal del sistema com ara sondes de temperatura o regulació d’il·luminació, respectivament.
La topologia de la xarxa és la manera com es connecten els components que integren la instal·lació domòtica i la forma que adopten. Aquesta forma pot ser:
- Estrella
- Anell
- Bus
- Arbre
En l’actualitat el mitjà de comunicació que s'utilitza en les instal·lacions domòtiques és el cable. Quan no és viable utilitzar el cable, es fa servir un mitjà sense cable com ara ones de ràdio o infrarojos.
Dins la transmissió per cable podem trobar els sistemes següents:
- Corrents portadors: utilitza la xarxa elèctrica com a mitjà de transmissió de dades.
- Cables específics: utilitzats amb tensions molt baixes, solen ser parells trenats, cable coaxial i fibra òptica. De tots ells el més utilitzat és el parell trenat, com ara el cable de bus i el cable UTP.
Quan la transmissió no és possible o no és aconsellable per cable, s’utilitzen els senyals radials amb un d’aquest dos sistemes:
- Infrarojos: utilitza la llum com a mitjà de transmissió.
- Radiofreqüència: utilitza les ones com a mitjà de transmissió.
Els aparells principals en una instal·lació domòtica/immòtica són els sensors i els actuadors. A més a més d’aquests aparells principals, en són necessaris alguns d’auxiliars com ara la font d’alimentació en els sistemes domòtics per cable.
Altres aparells domòtics que cada cop s'incorporen més són els aparells de supervisió i control que donen més confort i control a la instal·lació que ja està funcionant amb els elements bàsics (actuadors i sensors).
- Sensor
- Actuadors
- Elements auxiliars
- Aparells de supervisió i control
La traducció de les diferents magnituds com la temperatura, la humitat, la velocitat i la il·luminació, entre d'altres, es fan amb aparells anomenats sensors. Els sensors tenen la característica de ser sensibles a la magnitud que es vol mesurar i això, combinat amb un circuit auxiliar anomenat transductor, fa possible conèixer el valor de la magnitud mesurada.
L’automatització dels habitatges i edificis va començar amb el mateix sistema que s’utilitzava en la indústria, el PLC o autòmat. Aquest sistema tenia dos inconvenient: d'una banda, la dificultat que suposa aprendre a programar i, de l'altra, la poca flexibilitat que dóna en la instal·lació.
Amb el temps i veient les necessitats que comportava automatitzar un habitatge o edifici, es van anar creant altres sistemes més flexibles i que s’adaptaven millor a les necessitats reals dels usuaris i que a la vegada eren senzill de muntar i mantenir per a l'instal·lador, ja que no necessitava una gran formació per programar aquesta automatització.
Els sistemes més utilitzats en l’automatització d’edificis i habitatges són:
- Sistemes descentralitzats de bus
- Sistemes basats en autòmats programables
- Sistemes per corrents portadors i
- Sistemes sense fil
Hi ha molts símbols gràfics que es poden emprar per a la representació d’esquemes domòtics, però nosaltres ens centrarem en la simbologia que recull la informació dels diferents components del sistema KNX-EIB que es connecten al bus, d’acord amb la Norma DIN 40900, per tal de poder representar els diferents circuits en forma d’esquema.
Podem dividir els components bàsics del sistema EIB en tres grans grups:
- Components de sistema
- Sensors o entrades
- Actuadors o sortides
La documentació tècnica de la instal·lació domòtica d’un habitatge (també vàlid per a l’edifici), l’ha de confeccionar un instal·lador electricista autoritzat. Aquesta documentació consta del següent:
- Documentació tècnica de la instal·lació, que a més a més tindrà el manual de l'instal·lador.
- Documentació per a l'usuari, que també inclouun manual d’utilització de la instal·lació.
L'última instrucció (ITC BT 51) del Reglament electrotècnic de baixa tensió parla de quins han de ser els requisits que han de complir les instal·lacions dels sistemes d’automatització, gestió de l’energia i la seguretat en habitatges i edificis, també anomenats sistemes domòtics.
El punts més rellevants de la instrucció ITC BT 51 són:
- Objecte i camp d’aplicació
- Tipus de sistemes
- Requisits generals de la instal·lació
- Condicions particulars de la instal·lació
La protecció de riscos laborals i protecció ambiental en les operacions de muntatge i manteniment d’instal·lacions domòtiques té en compte el Reglament electrotècnic de baixa tensió.
La identificació i l'avaluació dels riscos presents en les instal·lacions domòtiques que s’han de fer, mantenir o ampliar, així com les corresponents mesures de seguretat i de protecció individual que s’hi han d’aplicar es tractaran de manera general tenint en compte els dos tipus de tensions que es fan servir: baixa tensió i molt baixa tensió. La baixa tensió comporta riscos a l’hora d'instal·lar els actuadors domòtics, pel perill que suposa treballar amb tensions de 230/400 V.
La seguretat en el treball és la disciplina que té com a objectiu principal la prevenció dels accidents laborals en què es produeix un contacte directe entre l’agent material, sigui un equip de treball, un producte, una substància o bé una energia, i el treballador, amb unes conseqüències habitualment, però no exclusivament, traumàtiques (cremades, ferides, contusions, fractures, amputacions, etc.).
Podem definir la seguretat en el treball com la disciplina que té per objecte evitar o eliminar els perills i reduir o controlar els riscos que poden portar a la materialització d’accidents en l’entorn laboral. De les mesures de seguretat es deriva la protecció que cada individu ha de tenir. Per això que introduirem les mesures de seguretat per concretar la protecció individual.
Els òrgans que regulen la classificació de residus i la seva retirada selectiva a Catalunya són l’Agència de Residus de Catalunya i el Centre Català del Reciclatge.
La normativa vigent sobre classificació de residus i la seva retirada selectiva fa referència al Reial decret 208/2005, sobre aparells elèctrics i electrònics i la gestió dels seus residus.
Residus d’aparells elèctrics i electrònics (RAEE): aparells elèctrics i electrònics, els seus materials, components, consumibles i subconjunts que els componen, procedents tant de llars particulars com d’usos professionals, a partir del moment en que passin a ser residus.
Els usuaris que generin RAEE procedents de llars particulars o assimilables, els hauran de lliurar als sistemes de recollida selectiva de què disposin els productors (SIG).
Els usuaris que generin RAEE no procedents de llars particulars, si han adquirit el producte després del 13/8/05, hauran d’utilitzar el sistema de recollida selectiva que implanti el fabricant, que es farà càrrec dels costos de la gestió.
El risc elèctric és el risc susceptible de ser produït per instal·lacions elèctriques, parts d’aquestes, i qualsevol dispositiu elèctric sota tensió, amb potencial suficient per produir fenòmens d’electrocució i/o cremades.
El risc elèctric pot produir-se en qualsevol tasca que impliqui manipulació o maniobra d’instal·lacions elèctriques de baixa, mitjana i alta tensió, operacions de manteniment d’aquest tipus d’instal·lacions, reparació d’aparells elèctrics, utilització d’aparells elèctrics en entorns per als quals no han estat dissenyats els dispositius (ambients humits i/o mullats), etc.
L’electricitat és perillosa perquè habitualment no la perceben els sentits: no té olor, no es veu (un element conductor sotmès a tensió no pot distingir-se d’un altre sense tensió) i no s’escolta (només en les línies d’alta tensió).
Més informació
Bibliografia bàsica
Casa, M. i Rodríguez, A. (2010). Instal·lacions domòtiques. Barcelona: Altamar/Marcombo
Llibre de consulta en el qual es fa una introducció a la domòtica i immòtica, es treballen els sistemes domòtics més importants del mòdul i es poden trobar supòsits pràctics i exercicis.
Molina, L. (2005). Instalaciones automatizadas en viviendas i edificios. Madrid: McGraw-Hill.
Llibre de consulta en el qual es fa una introducció a la domòtica i immòtica, es treballen els sistemes domòtics més importants del mòdul i es poden trobar supòsits pràctics i exercicis.
Adreces d'interès
Aquest web ens ofereix sempre les últimes novetats en el sistema domòtic més avançat, KNX. També es fa ressò dels esdeveniments que giren al voltant d’aquest sistema com fires, congressos, equips d’investigació, etc.
Aquest web ens ofereix comprar en línia tots els productes KNX que són realment competitius i, a més a més, dóna suport tècnic molt qualificat per a qualsevol tipus de problema domòtic/immòtic.
Aquest web dóna la formació bàsica homologada de partner KNX i formació de nivell més avançat que inclou qualsevol tipus d’instal·lació domàtica complexa.
És una associació de professionals que treballen amb el sistema domòtic KNX i comparteixen tot tipus d’experiències, des de consulta de problemes a millora del sistema KNX.
