Programació d'aplicacions domòtiques amb bus descentralitzat KNX
Resultats d'aprenentatge
En finalitzar aquesta unitat l'alumne/a:
1. Configura sistemes tècnics, justificant la seva elecció i reconeixent el seu funcionament.
- Reconeix les diferents tècniques de transmissió en instal•lacions automatitzades mitjançant sistemes descentralitzats de bus.
- Justifica la utilització de sistemes domòtics descentralitzats de bus a partir de les condicions i requeriments de la instal•lació a realitzar.
- Identifica els diferents tipus de sensors, i actuadors en instal•lacions automatitzades mitjançant sistemes descentralitzats de bus.
- Descriu diferents protocols de les instal•lacions automatitzades mitjançant sistemes descentralitzats de bus.
- Utilitza el programari de configuració apropiat en sistemes descentralitzats de bus.
- Utilitza documentació tècnica.
2. Munta petites instal•lacions automatitzades d’habitatges mitjançant sistemes descentralitzats de bus, descrivint els elements que les conformen.
- Realitza els croquis i esquemes necessaris per configurar les instal•lacions.
- Determina els paràmetres dels elements i equips de la instal•lació automatitzada.
- Realitza el cablatge d’un sistema per bus de camp.
- Munta sensors i actuadors, elements de control i supervisió d’un sistema domòtic per bus de camp.
- Utilitza les eines i equips adequats.
- Utilitza el programari de configuració específic.
- Verifica el correcte funcionament de la instal•lació.
- Compleix les normes de prevenció de riscos laborals, de seguretat enfront el risc elèctric i de protecció ambiental.
- Respecta els criteris de qualitat.
- Aplica la normativa vigent.
- Col•labora amb l’equip de treball amb actitud responsable, respectuosa i tolerant.
3. Munta les àrees de gestió d’una instal•lació domòtica mitjançant sistemes descentralitzats de bus, seguint els procediments establerts.
- Consulta catàlegs comercials per seleccionar els materials.
- Utilitza les eines i equips adequats al tipus d’instal•lació.
- Tria l’opció que millor compleix les especificacions funcionals, tècniques, normatives i de posada en obra de la instal•lació.
- Realitza els croquis i esquemes per configurar la solució proposada.
- Estén el cablatge de la instal•lació.
- Programa els elements de control d’acord a les especificacions donades i al manual del fabricant.
- Realitza la posada en servei de la instal•lació.
- Compleix les normes de prevenció de riscos laborals, de seguretat enfront el risc elèctric i de protecció ambiental.
- Realitza el pressupost corresponent a la solució adoptada.
- Respecta els criteris de qualitat.
- Organitza les diferents fases del treball.
4. Manté instal•lacions domòtiques mitjançant sistemes de control descentralitzats de bus, atenent les especificacions del sistema.
- Ajusta els diferents elements de control per a que funcionin coordinadament.
- Mesura els paràmetres elèctrics de distorsió a la xarxa.
- Identifica els elements susceptibles de ser objecte de manteniment.
- Repara l’avaria i comprova la compatibilitat de l'element substituït, si és el cas.
- Comprova, en el cas de manteniment correctiu, que l’avaria coincideix amb la indicada en l'informe d’avaries.
- Realitza les proves, comprovacions i ajustos amb la precisió necessària per a la posada en servei de la instal•lació, seguint el que s’especifica a la documentació tècnica.
- Compleix les normes de prevenció de riscos laborals, de seguretat enfront el risc elèctric i de protecció ambiental.
- Elabora, si s’escau, un informe de disconformitats relatives al pla de qualitat.
- Actua de manera responsable en les taques de manteniment predictiu i correctiu.
5. Diagnostica avaries i disfuncions en equips i instal•lacions domòtiques automatitzades mitjançant sistemes de control descentralitzats de bus, aplicant tècniques de mesurament i relacionant els efectes amb les causes que les produeixen.
- Formula hipòtesis raonades de les possibles causes de la disfunció i la seva repercussió en la instal•lació.
- Realitza les mesures dels paràmetres de funcionament utilitzant els instruments o el programari adequats.
- Localitza l'avaria utilitzant un procediment tècnic d'intervenció.
- Compleix les normes de prevenció de riscos laborals, de seguretat enfront el risc elèctric.
- Confecciona un informe d'incidències.
- Elabora un informe, en el format adequat, de les activitats desenvolupades i dels resultats obtinguts, que permetrà actualitzar l'històric d'avaries.
- Mostra autonomia i resol satisfactòriament els problemes que es presenten.
Mapa conceptual

Material didàctic
Resum
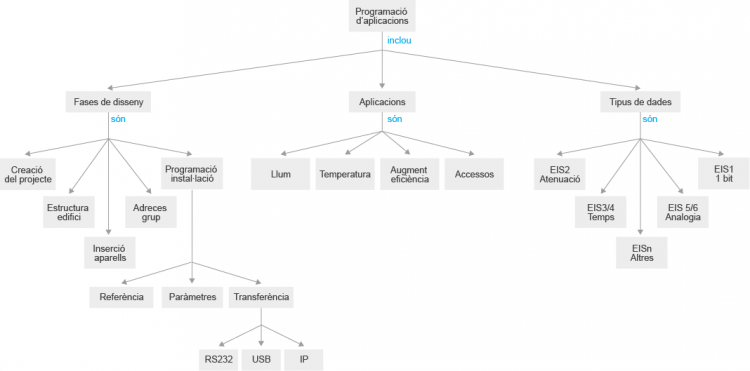
Programació d'aplicacions
- El programa ETS (EIB tool software) permet programar i parametritzar els aparells de bus del Bus d'Instal•lació Europeu (EIB/KNX
- Dintre de cada habitació i armari podrem seleccionar cadascun dels elements que hi volem incorporar.
- A cada element s'assigna una adreça que ens servirà per a accedir a un element concret.
Fases de disseny
- Per a cada nova instal•lació crearem un projecte nou.
- Creació del projecte. Es crea i documenta el projecte que es vol dur a terme.
- Definició de l'estructura de l'edifici.
- Inserció d'aparells i configuració.
- Assignació i connexió de les adreces de grup.
- Programació (transferència) d'adreces físiques i aplicacions.
Programació de la instal•lació
- Tots els productes KNX tenen marcada una referència que cal observar a l'hora de seleccionar els programes d'aplicació o drivers.
- Referència adequada. Es pot localitzar i consultar la informació del programa d’aplicació a la pàgina web knx del fabricant.
- La funció de cadascun d'aquests programes d’aplicació és una informació que haurem d'aconseguir del fabricant de material.
- Un cop hem inserit els components del sistema, i identificat cada element amb l’adreça física, cal fer la programació i assignar les adreces de grup i les relacions entre aquests components.
- Un cop elaborat el programa, hem de transferir-lo a la instal•lació.
- Prèviament cal assegurar-se que tenim comunicació amb la instal•lació.
Altres aspectes pràctics
Diversos sistemes de comunicació amb el bus KNX
- Port sèrie RS-232 (COM).
- USB.
- Xarxa IP (KNXnet/IP). Es tracta d’una opció amb uns avantatges considerables si la interfície al bus està ubicada dins la xarxa informàtica de la instal•lació, però lluny del punt de programació.
- Internet (EIBlib/IP). És molt útil, sobretot en feines de manteniment remot,
Hi ha la possibilitat de programar separadament l'aplicació i l'adreça física. Això és útil quan els elements ja tenen adreça física programada i només volem canviar el programa d'aplicació.
En una instal•lació real, habitualment actuariem de la manera següent:
- Al taller, programem les adreces físiques dels elements que volem instal•lar. Anotem l’adreça física a l’etiqueta Physical address del dispositiu.
- Un cop al local on anirà ubicada la instal•lació, situem cada dispositiu al lloc previst .
- Un cop instal•lats tots els components, farem l’enviament del programa cap al bus.
Algunes aplicacions amb bus domòtic descentralitzat
- Calefacció per terra radiant elèctric.
- Mesurament i gestió energètica.
- Control d'accessos: sistemes biomètrics, per targeta, …
- Meteorologia:Sensor meteorològic múltiple.
- Contaminació ambiental:Sensor de CO2/Permet determinar el contingut de CO2 ambiental i generar accions en funció d'un valor llindar.
Interconnexió amb controladors lògics programables
- Els PLC Logo instal•lats duen a terme funcions molt específiques, com ara el control de reg o de calefacció.
- La seva integració en la instal•lació de bus descentralitzat possibilita la interacció amb altres elements del bus
- És el cas de la integració en KNX de l’automatització de calderes, control de portes de garatge integrades en KNX, la integració domòtica de sistemes d’aigua calenta sanitària amb aportació d’energia solar.
- La pantalla tàctil, un dispositiu potent que permet de manera fàcil i intuïtiva el control de la instal•lació.
Aplicacions domòtiques per a la regulació d'il•luminació i climatització i l'augment de l'eficiència energètica
- Aplicacions de regulació
- Regulador de llum
- Regulador de temperatura analògic (continu)
- Regulador de temperatura per modulació de pulsos (PWM)
Tipus de dades EIS (EIB interworking standards)
- Format EIS1,aquest tipus de dades s’utilitza, per exemple, per a indicar l’estat d’una adreça de grup destinada a indicar l’estat actiu (1) o inactiu (0).
- Format EIS2, atenuació / control
- Format EIS3 temps 3 bytes . Indica el nombre de segons transcorreguts.
- Format EIS4 data 3 bytes. La data del calendari utilitza els procediments nadius de la data sistema.
- Format EIS5 És un tipus de dada molt important i utilitzada. Determinats paràmetres analògics, com per exemple la temperatura real d’un local, s’expressen amb un objecte de 2 bytes (16 bits).
- Format EIS6 Es tracta també d’un tipus de dada molt important i àmpliament utilitzada. Serveix, per exemple, per a comunicar un regulador de temperatura (semblant a un termòstat) amb una vàlvula KNX que en regula l'obertura entre el 0% i el 100%
- Format EIS7 a EIS15 Es tracta d'un tipus de dades per a aplicacions menys comunes.
Regulador de llum
- Variació del grau d’il•luminació d’una làmpada d’incandescència.
Sistema KNX de regulació de temperatura
- Regulador de temperatura KNX. Habitualment es coneix com a termòstat, però en realitat és un regulador de temperatura complet que incorpora tant el sensor de mesurament com el circuit de control.
- Vàlvules proporcionals. Les vàlvules proporcionals estan preparades per a poder ser acoblades a l’entrada del circuit d'aigua del radiador
- Sistema de regulació amb sortida contínua.El sistema de regulació del conjunt vàlvula-termòstat és un algorisme de regulació PI
- Sistema de regulació amb sortida per modulació de polsos (PWM)
- La modulació per amplitud de polsos (pulse width modulation, PWM) consisteix a lliurar amb polsos i de manera periòdica la tensió de línia (habitualment, 230 V) durant un temps Ton, i deixar de lliurar aquesta tensió durant un temps Toff.
Sistemes comercials de regulació de temperatura
- Alguns fabricants de components domòtics, com és el cas de Theben, disposen de tota una varietat de sensors, actuadors i elements de control destinats al control de climatització eficient.
- Dispositius Theben per a regulació de temperatura. Gamma de productes destinats a climatització
Augment de l'eficiència energètica de locals públics amb la utilització de tècniques domòtiques
- Una de les aplicacions més interessants dels sistemes domòtics és l’augment de l’eficiència energètica en els edificis que incorporen aquesta tecnologia.
- Sistema eficient: el que aconsegueix el valor de temperatura, el grau de llum, etc. que es vol amb el mínim consum possible.
- En molts casos, el factor humà és precisament el que provoca ineficiència energètica en la utilització de les instal•lacions.
Més informació
Bibliografia bàsica
Rodríguez, A.; Casa, M. (2005). Instal·lacions automatitzades en habitatges i edificis. Barcelona: Editorial Altamar.
Diversos autors (2000). Técnica de proyectos en instalaciones con EIB. Brussel·les: European Installation Bus Association.
Adreces d'interès
Associació que manté l'estàndard KNX.
Distribuïdor important de material domòtic.
